HOME   LIST
‹–   –›

Flux Rope in 2024

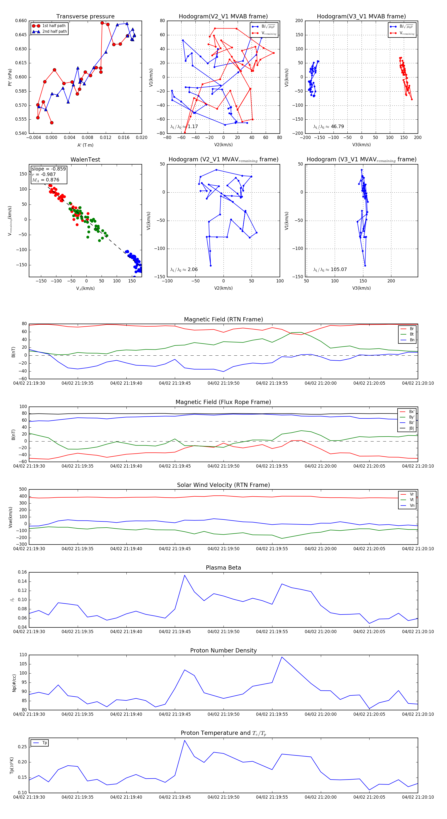
Flux Rope Event 2024-04-02 21:19:30 ~ 2024-04-02 21:20:10 (41 seconds)


plot