HOME   LIST
‹–   –›

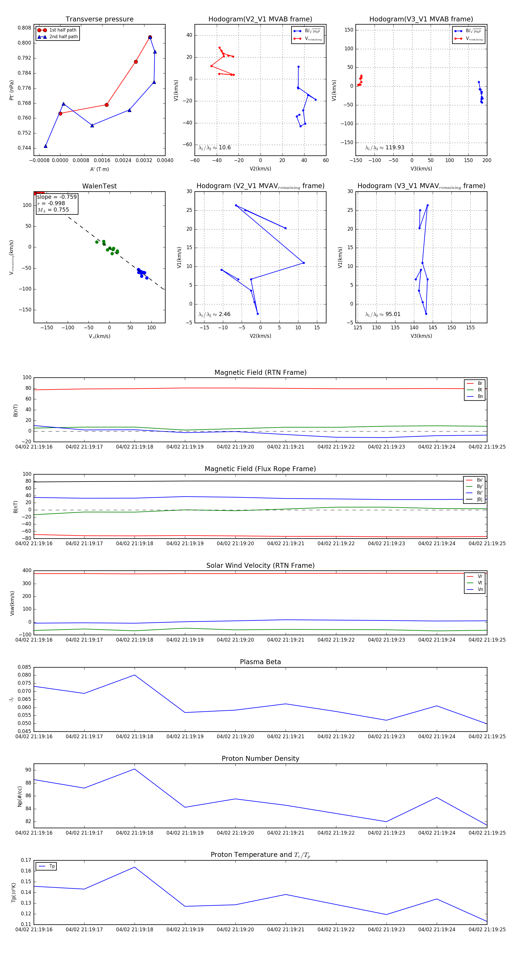
Flux Rope in 2024

Flux Rope Event 2024-04-02 21:19:16 ~ 2024-04-02 21:19:25 (10 seconds)


plot