HOME   LIST
‹–   –›

Flux Rope in 2024

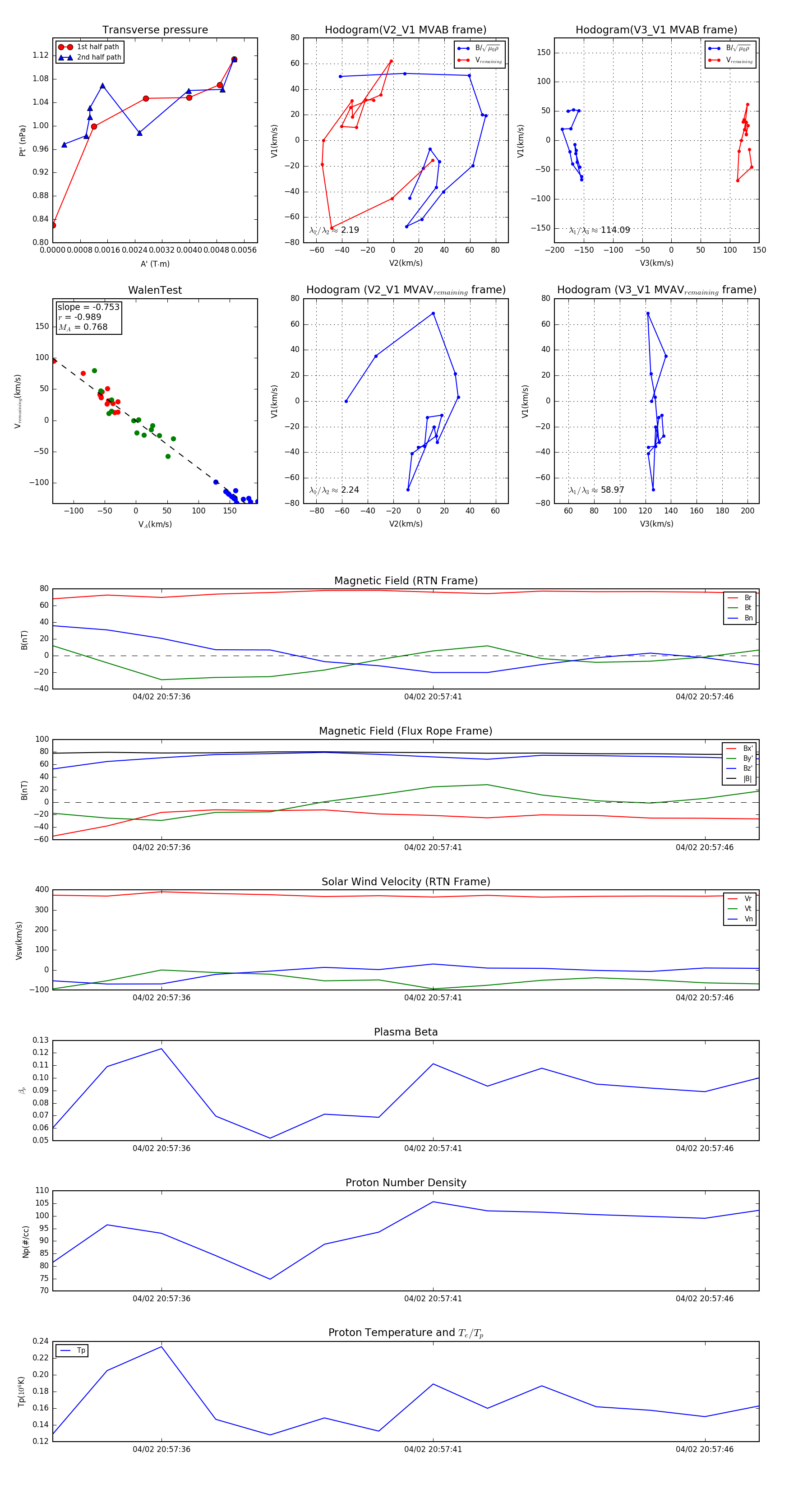
Flux Rope Event 2024-04-02 20:57:34 ~ 2024-04-02 20:57:47 (14 seconds)


plot