HOME   LIST
‹–   –›

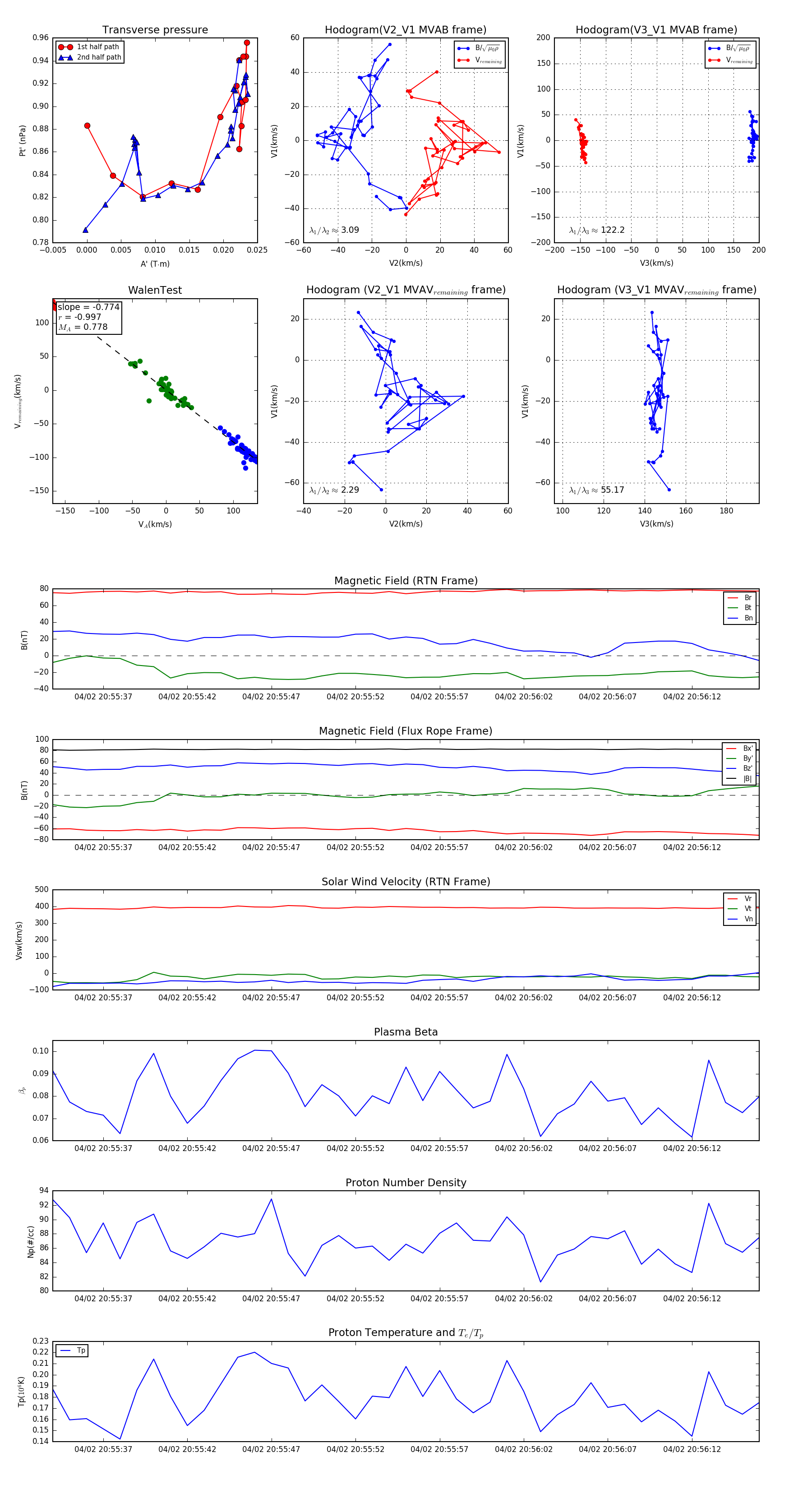
Flux Rope in 2024

Flux Rope Event 2024-04-02 20:55:34 ~ 2024-04-02 20:56:16 (43 seconds)


plot