HOME   LIST
‹–   –›

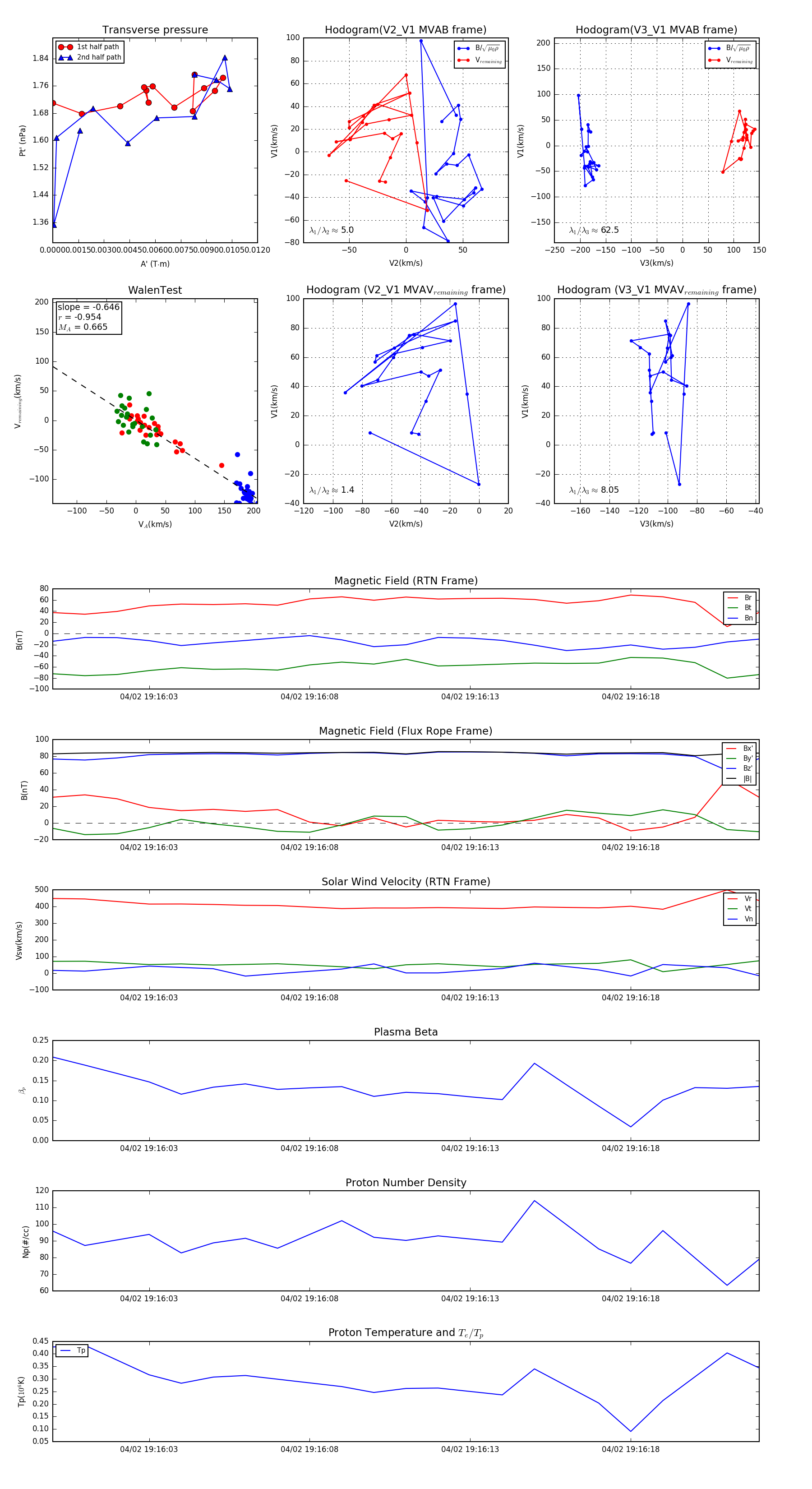
Flux Rope in 2024

Flux Rope Event 2024-04-02 19:16:00 ~ 2024-04-02 19:16:22 (23 seconds)


plot