HOME   LIST
‹–   –›

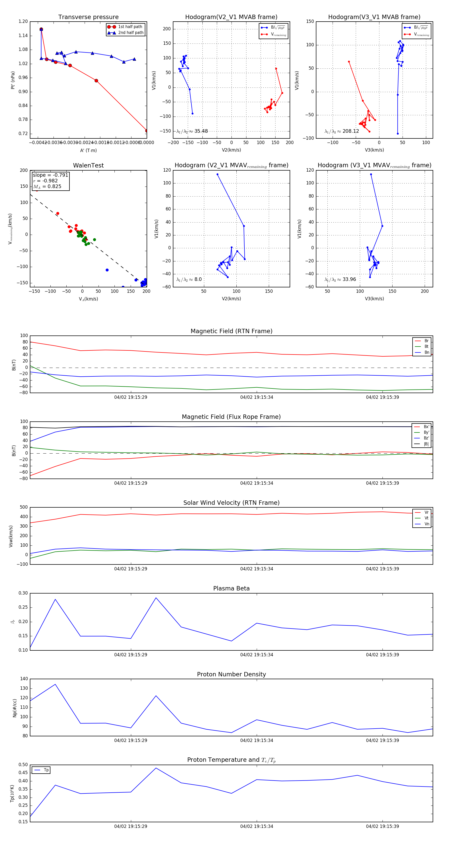
Flux Rope in 2024

Flux Rope Event 2024-04-02 19:15:25 ~ 2024-04-02 19:15:41 (17 seconds)


plot