HOME   LIST
‹–   –›

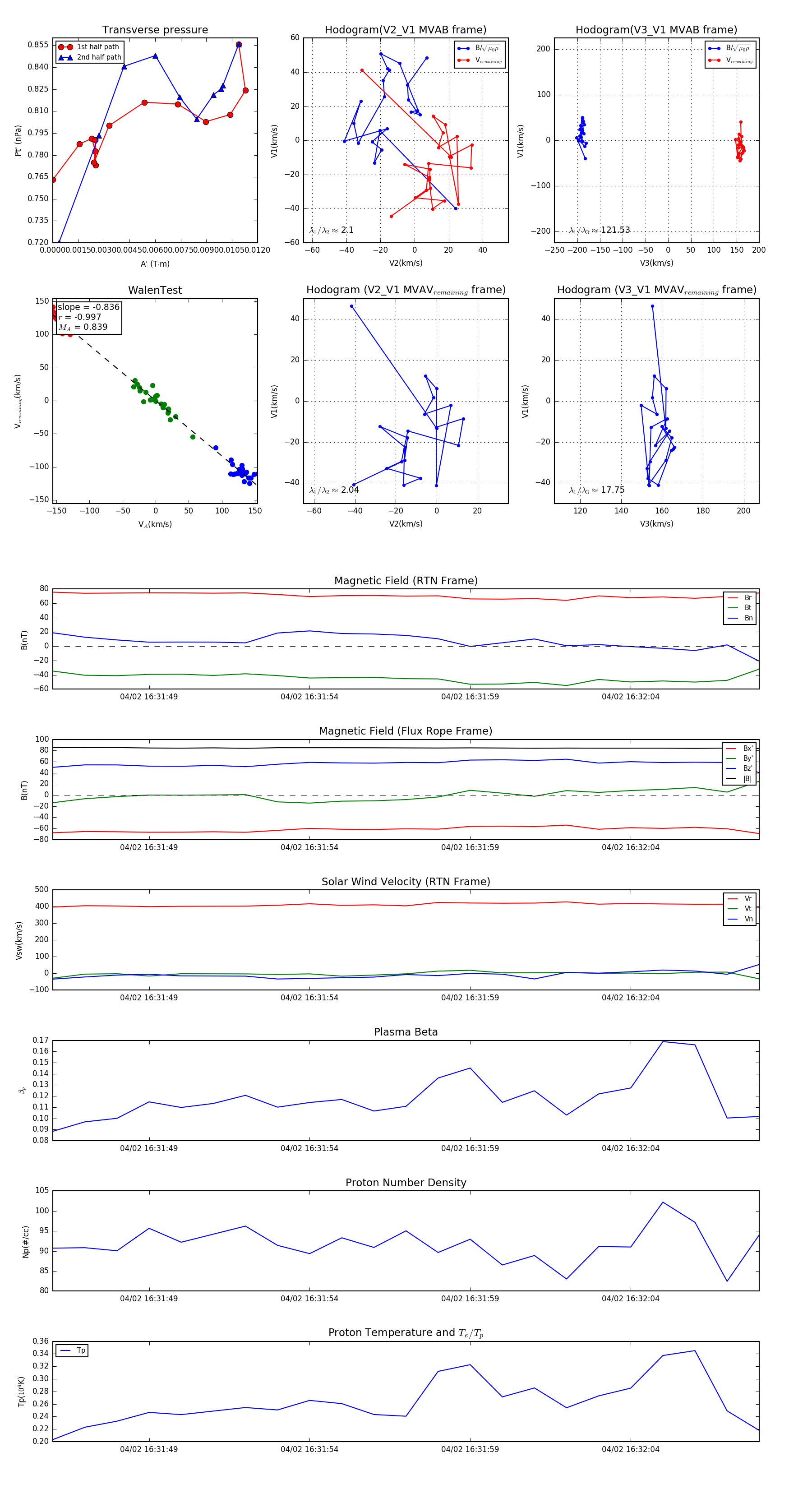
Flux Rope in 2024

Flux Rope Event 2024-04-02 16:31:46 ~ 2024-04-02 16:32:08 (23 seconds)


plot