HOME   LIST
‹–   –›

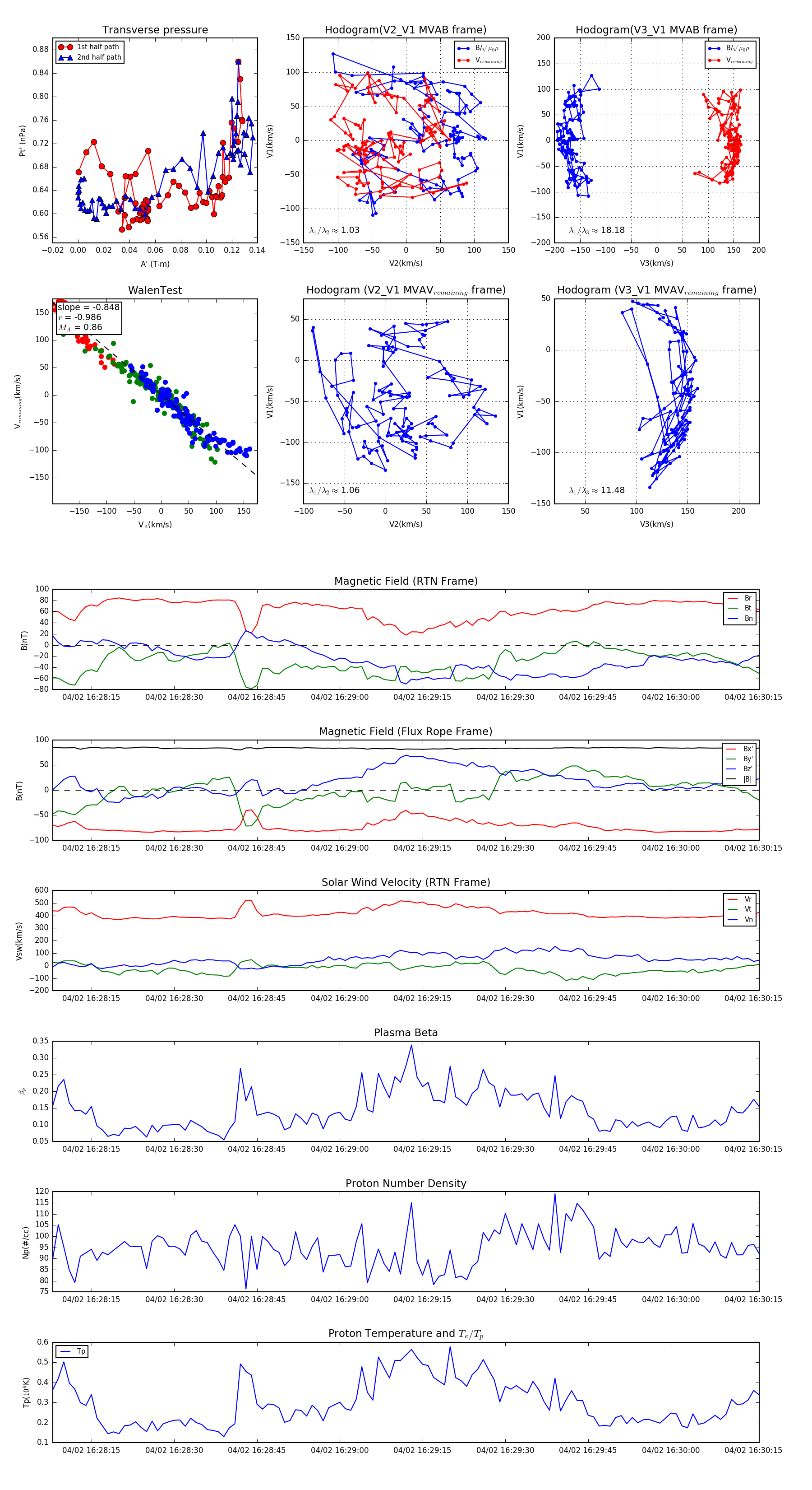
Flux Rope in 2024

Flux Rope Event 2024-04-02 16:28:08 ~ 2024-04-02 16:30:16 (129 seconds)


plot