HOME   LIST
‹–   –›

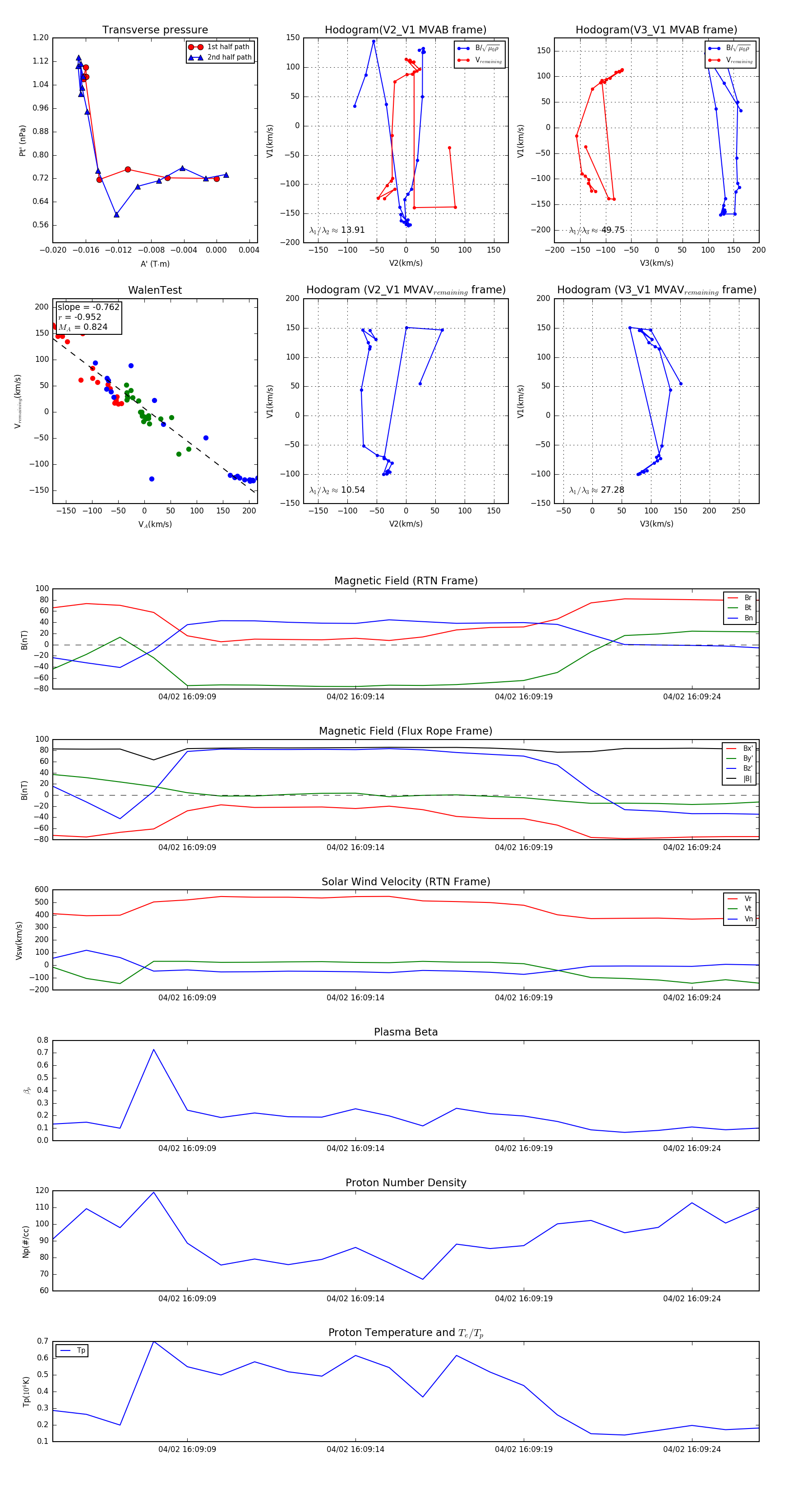
Flux Rope in 2024

Flux Rope Event 2024-04-02 16:09:05 ~ 2024-04-02 16:09:26 (22 seconds)


plot