HOME   LIST
‹–   –›

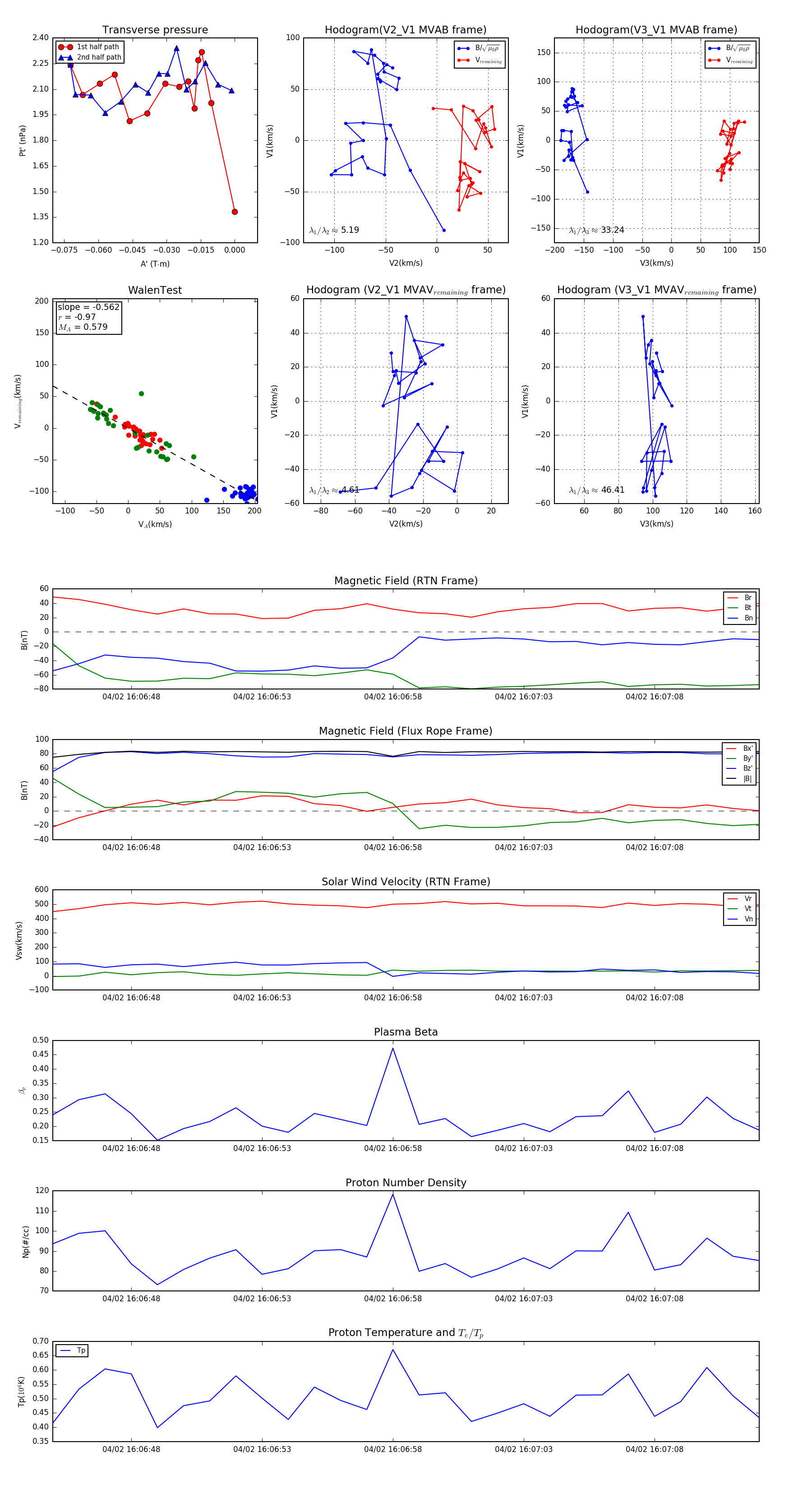
Flux Rope in 2024

Flux Rope Event 2024-04-02 16:06:45 ~ 2024-04-02 16:07:12 (28 seconds)


plot