HOME   LIST
‹–   –›

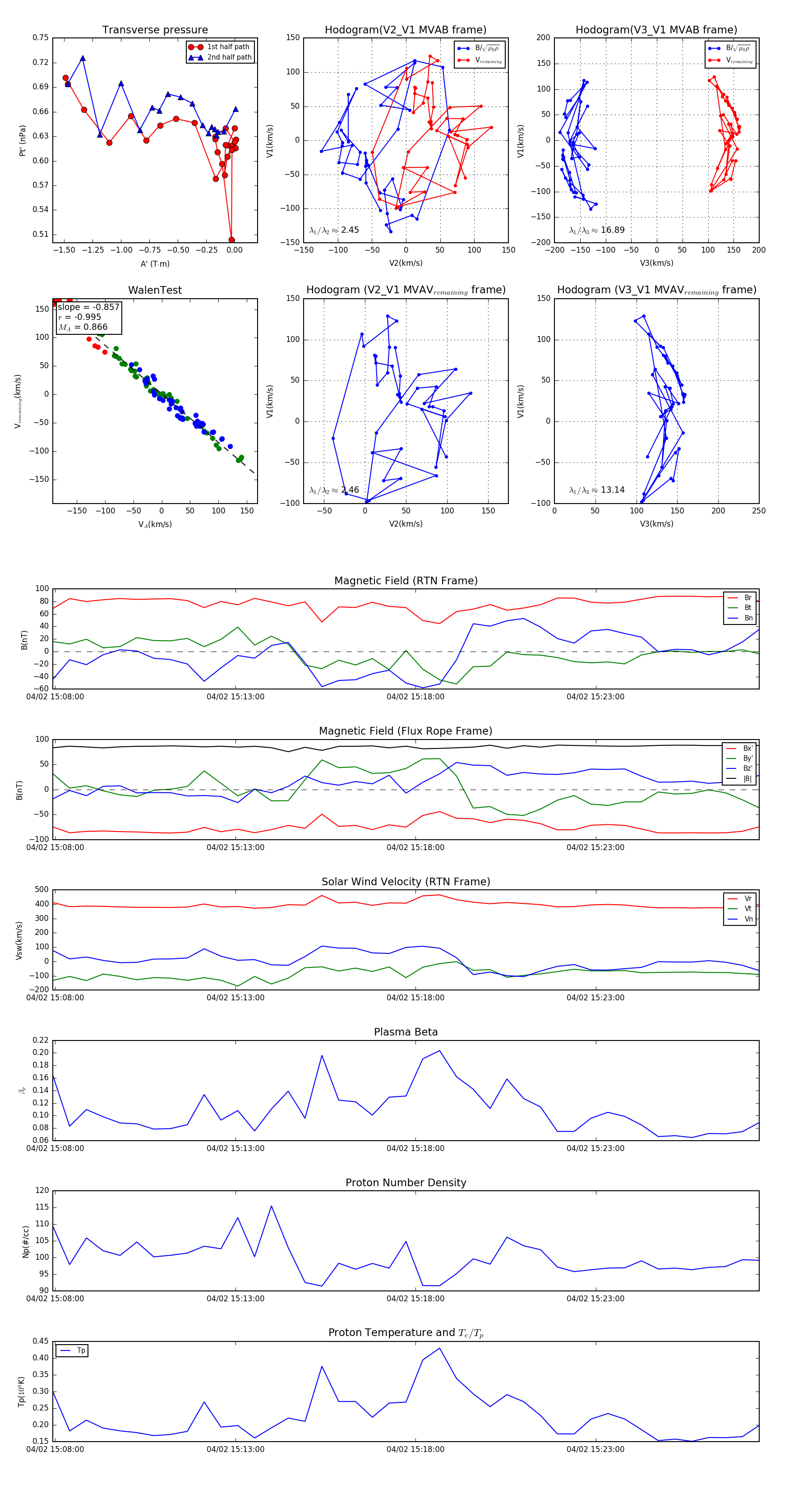
Flux Rope in 2024

Flux Rope Event 2024-04-02 15:07:56 ~ 2024-04-02 15:27:32 (1177 seconds)


plot