HOME   LIST
‹–   –›

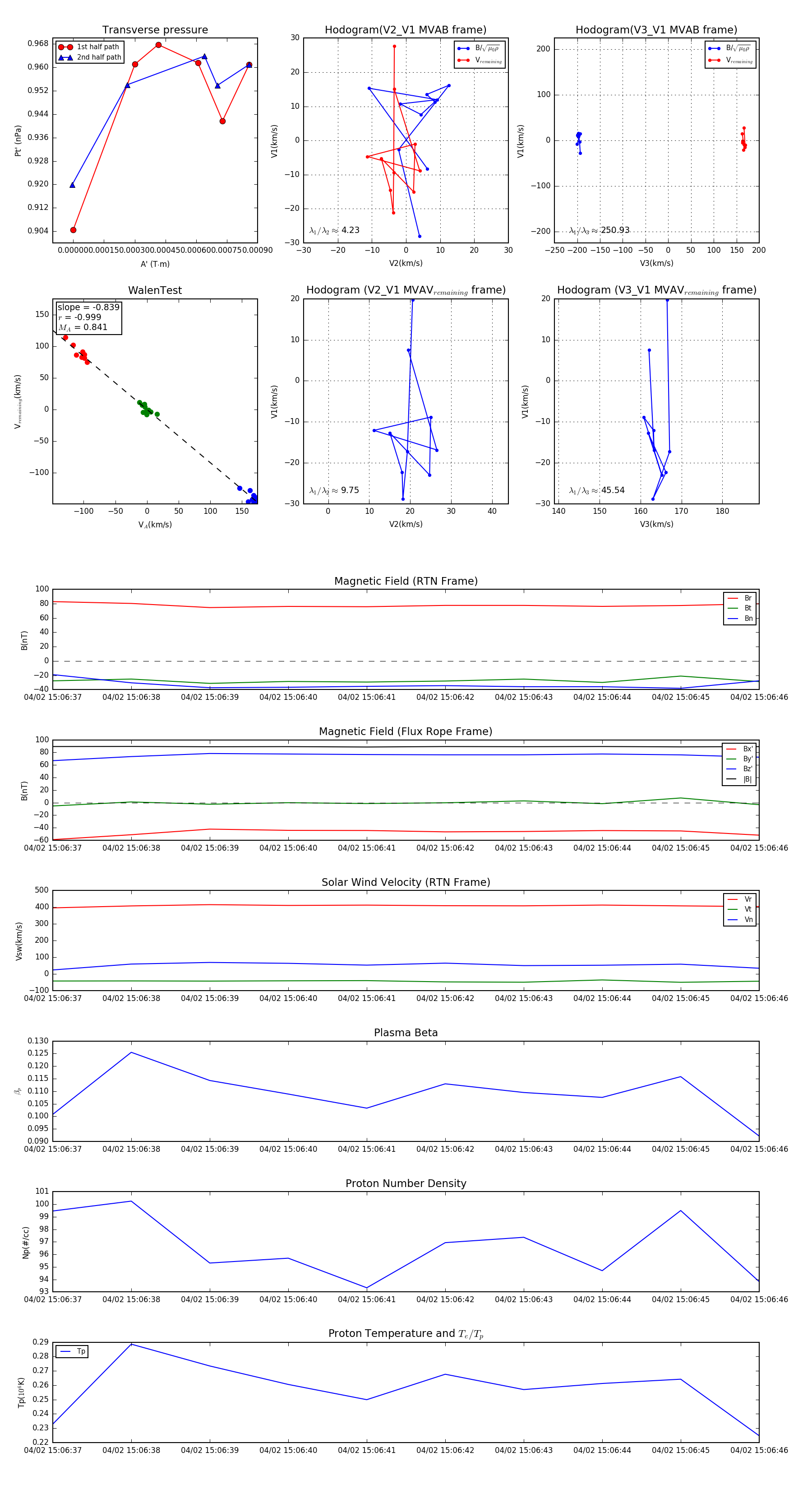
Flux Rope in 2024

Flux Rope Event 2024-04-02 15:06:37 ~ 2024-04-02 15:06:46 (10 seconds)


plot