HOME   LIST
‹–   –›

Flux Rope in 2024

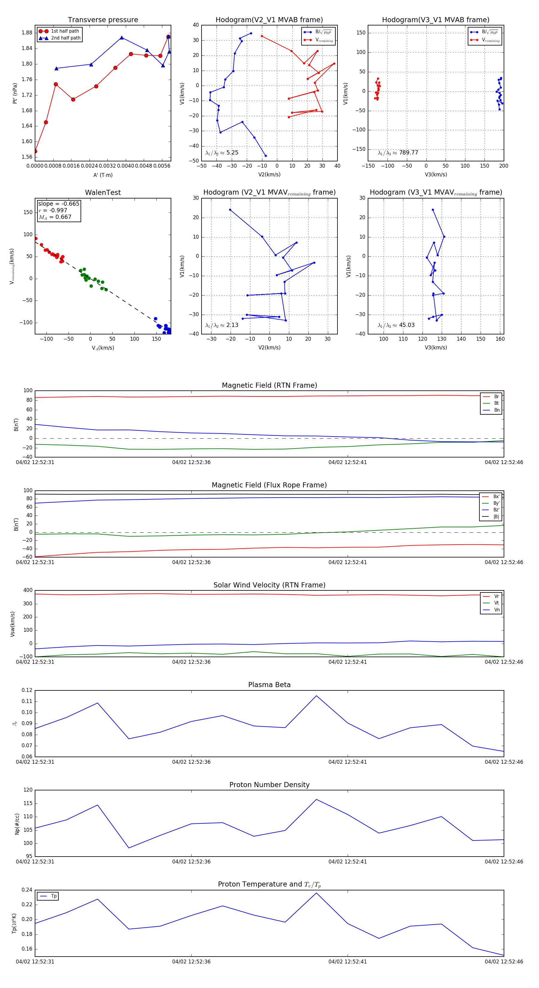
Flux Rope Event 2024-04-02 12:52:31 ~ 2024-04-02 12:52:46 (16 seconds)


plot