HOME   LIST
‹–   –›

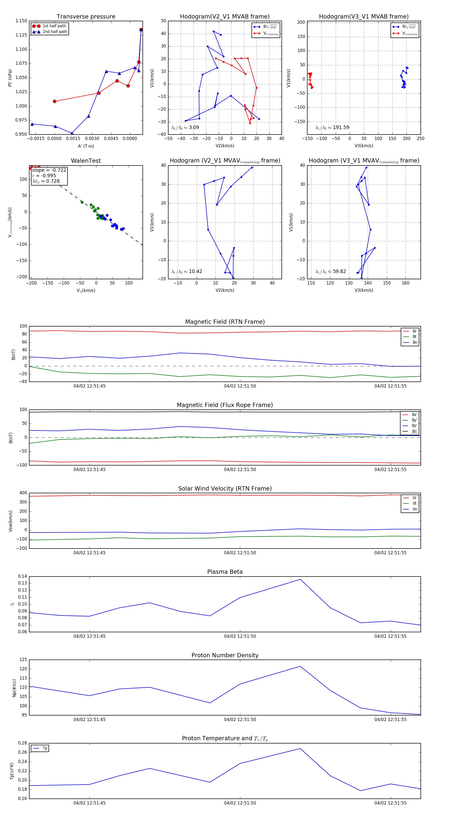
Flux Rope in 2024

Flux Rope Event 2024-04-02 12:51:43 ~ 2024-04-02 12:51:56 (14 seconds)


plot