HOME   LIST
‹–   –›

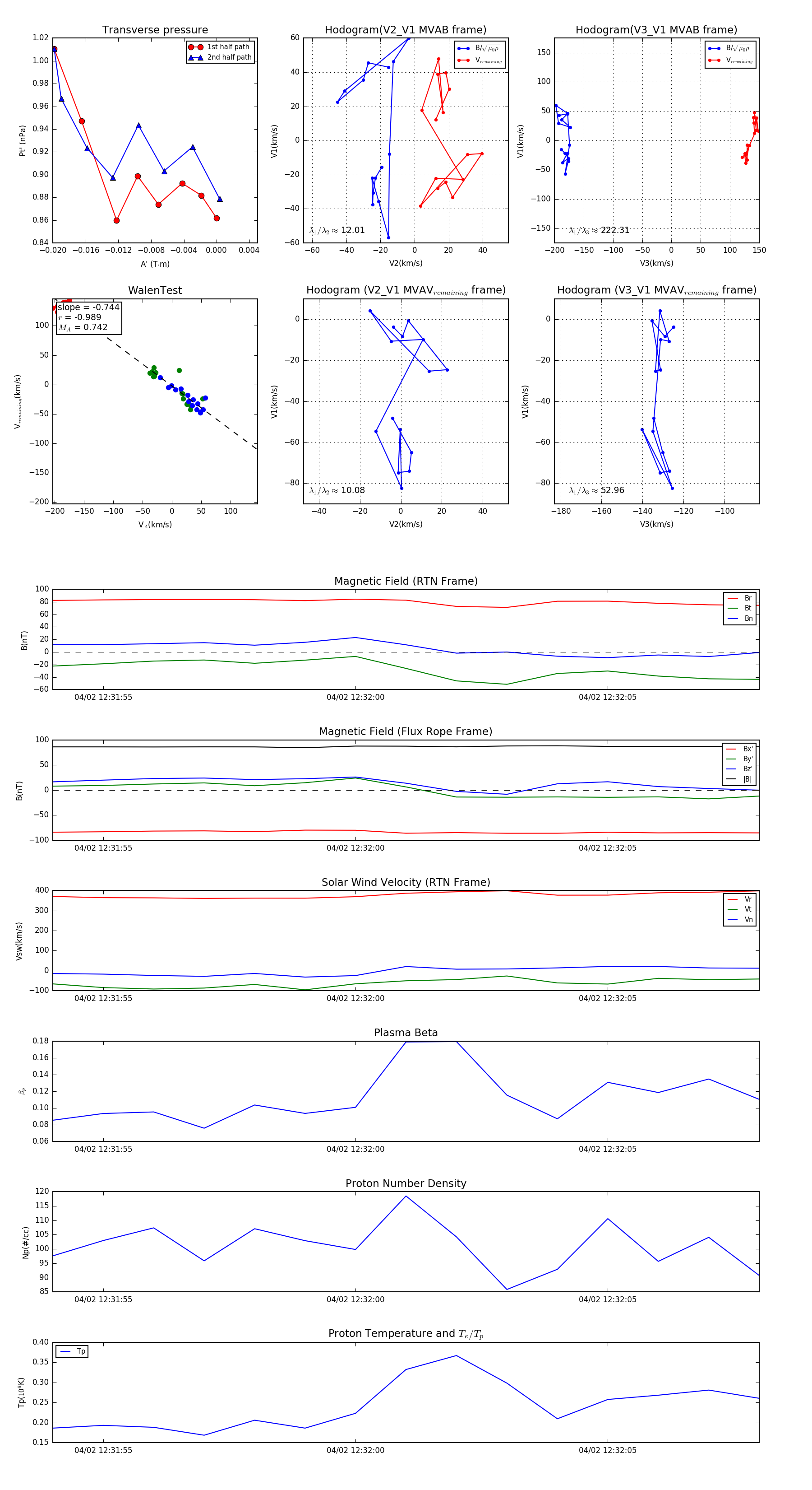
Flux Rope in 2024

Flux Rope Event 2024-04-02 12:31:54 ~ 2024-04-02 12:32:08 (15 seconds)


plot