HOME   LIST
‹–   –›

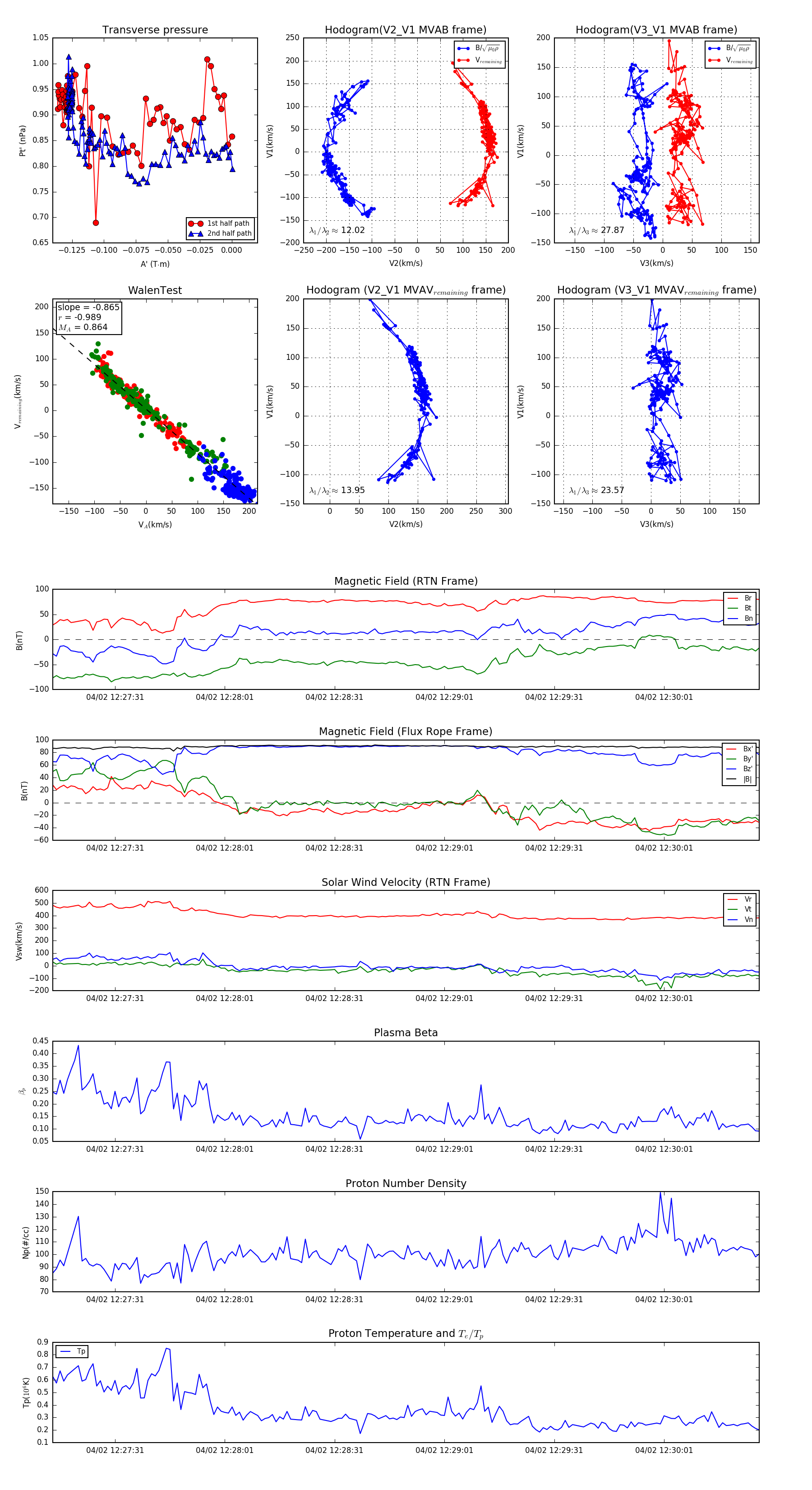
Flux Rope in 2024

Flux Rope Event 2024-04-02 12:27:14 ~ 2024-04-02 12:30:27 (194 seconds)


plot