HOME   LIST
‹–   –›

Flux Rope in 2024

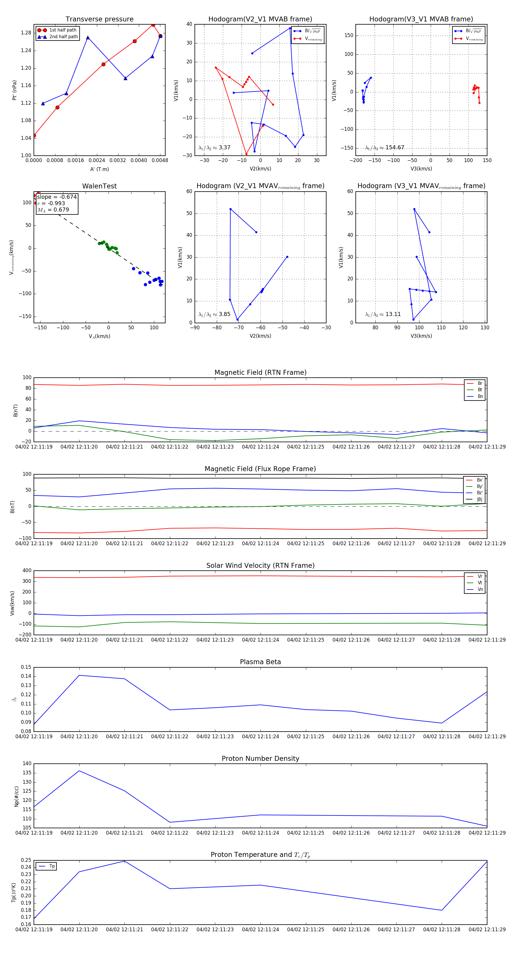
Flux Rope Event 2024-04-02 12:11:19 ~ 2024-04-02 12:11:29 (11 seconds)


plot