HOME   LIST
‹–   –›

Flux Rope in 2024

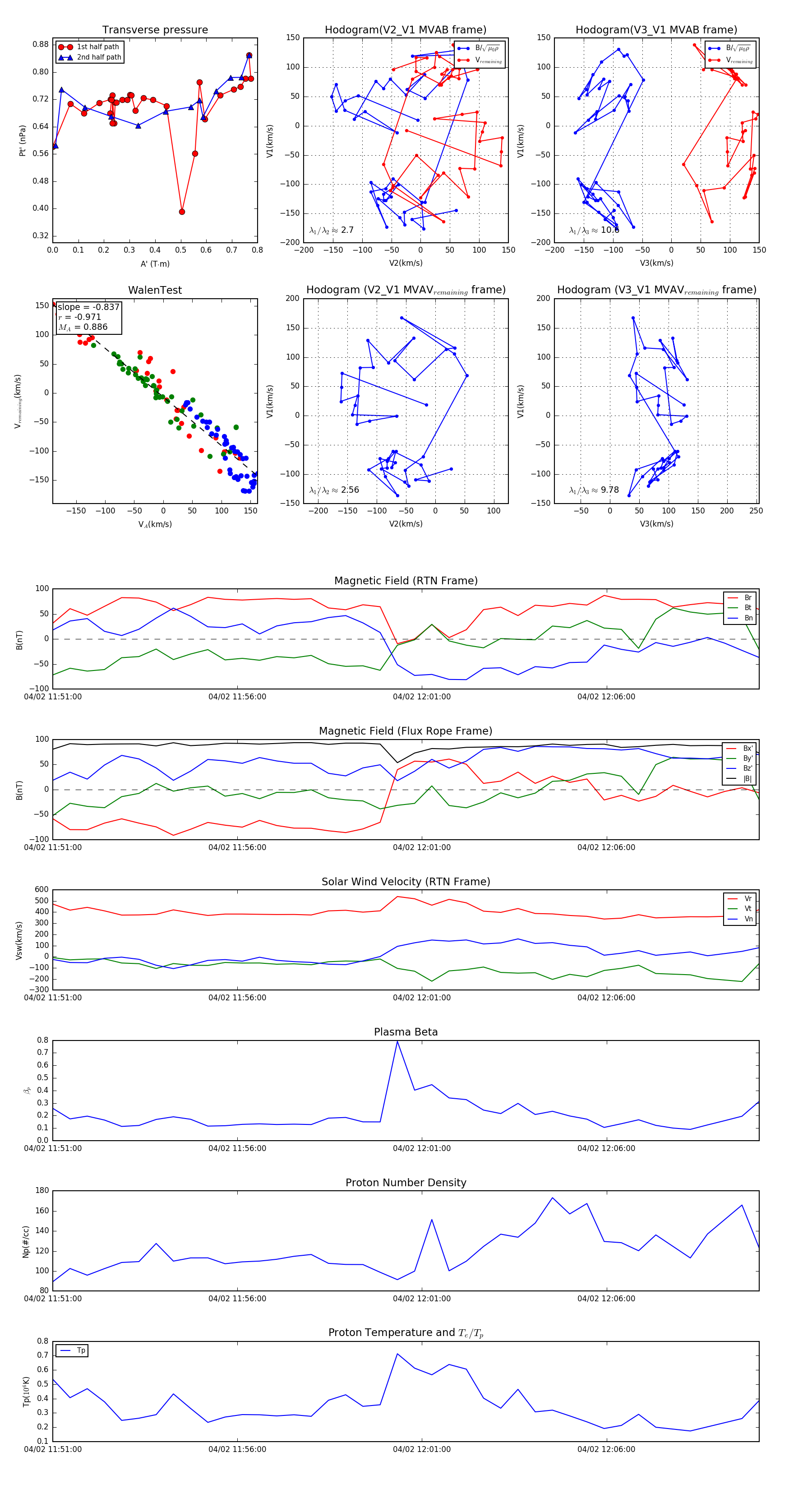
Flux Rope Event 2024-04-02 11:51:00 ~ 2024-04-02 12:10:08 (1149 seconds)


plot