HOME   LIST
‹–   –›

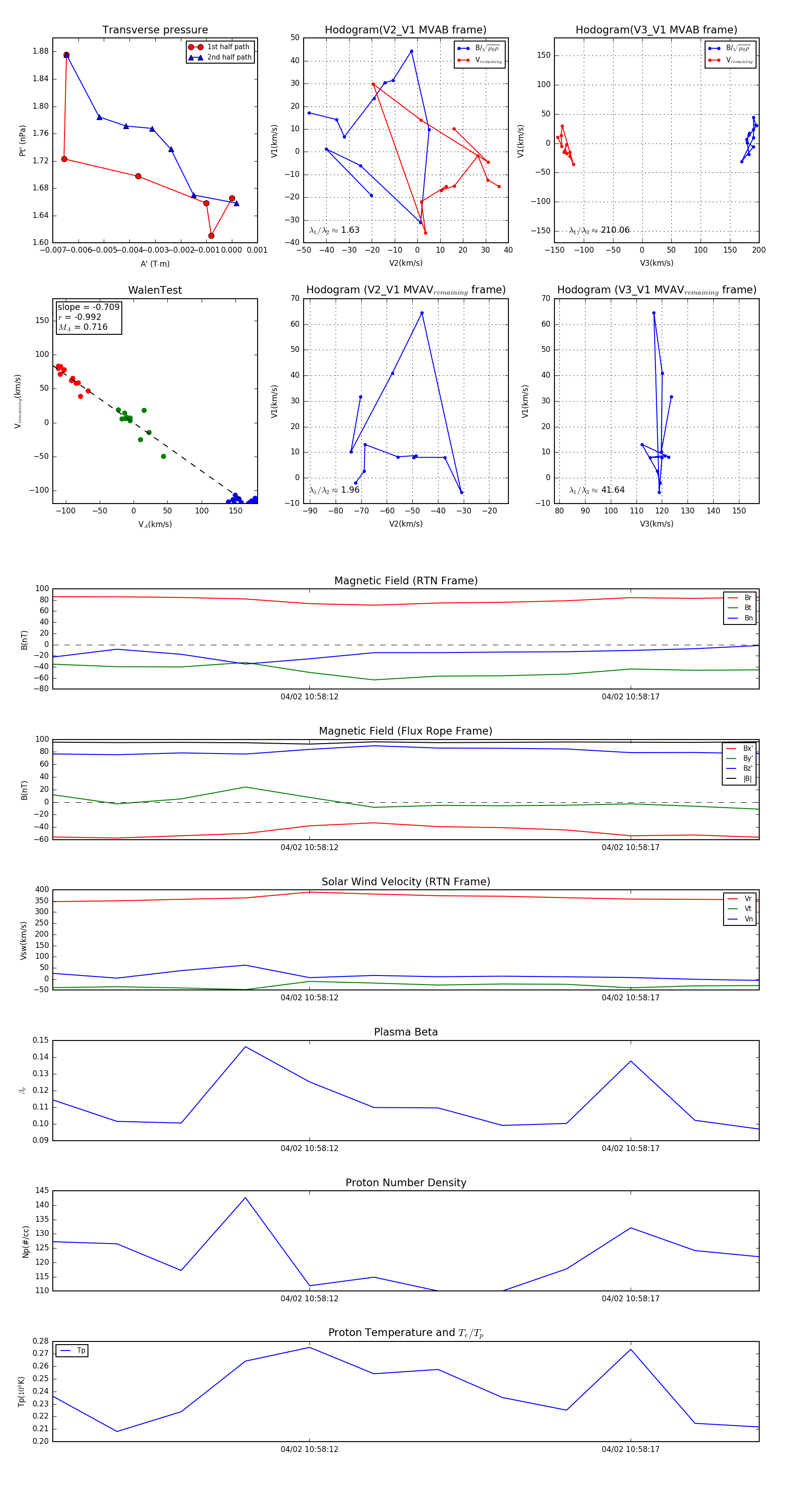
Flux Rope in 2024

Flux Rope Event 2024-04-02 10:58:08 ~ 2024-04-02 10:58:19 (12 seconds)


plot