HOME   LIST
‹–   –›

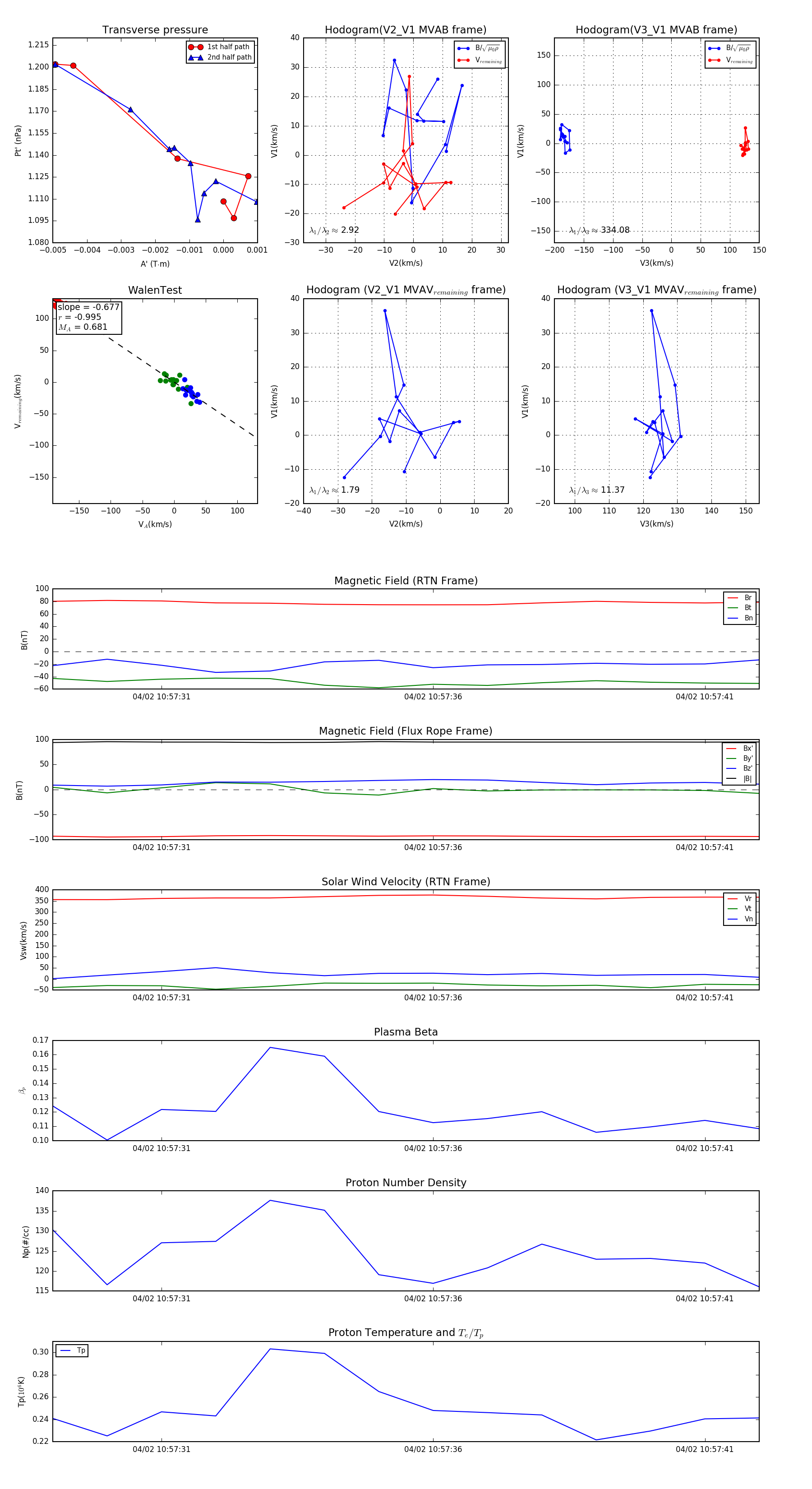
Flux Rope in 2024

Flux Rope Event 2024-04-02 10:57:29 ~ 2024-04-02 10:57:42 (14 seconds)


plot