HOME   LIST
‹–   –›

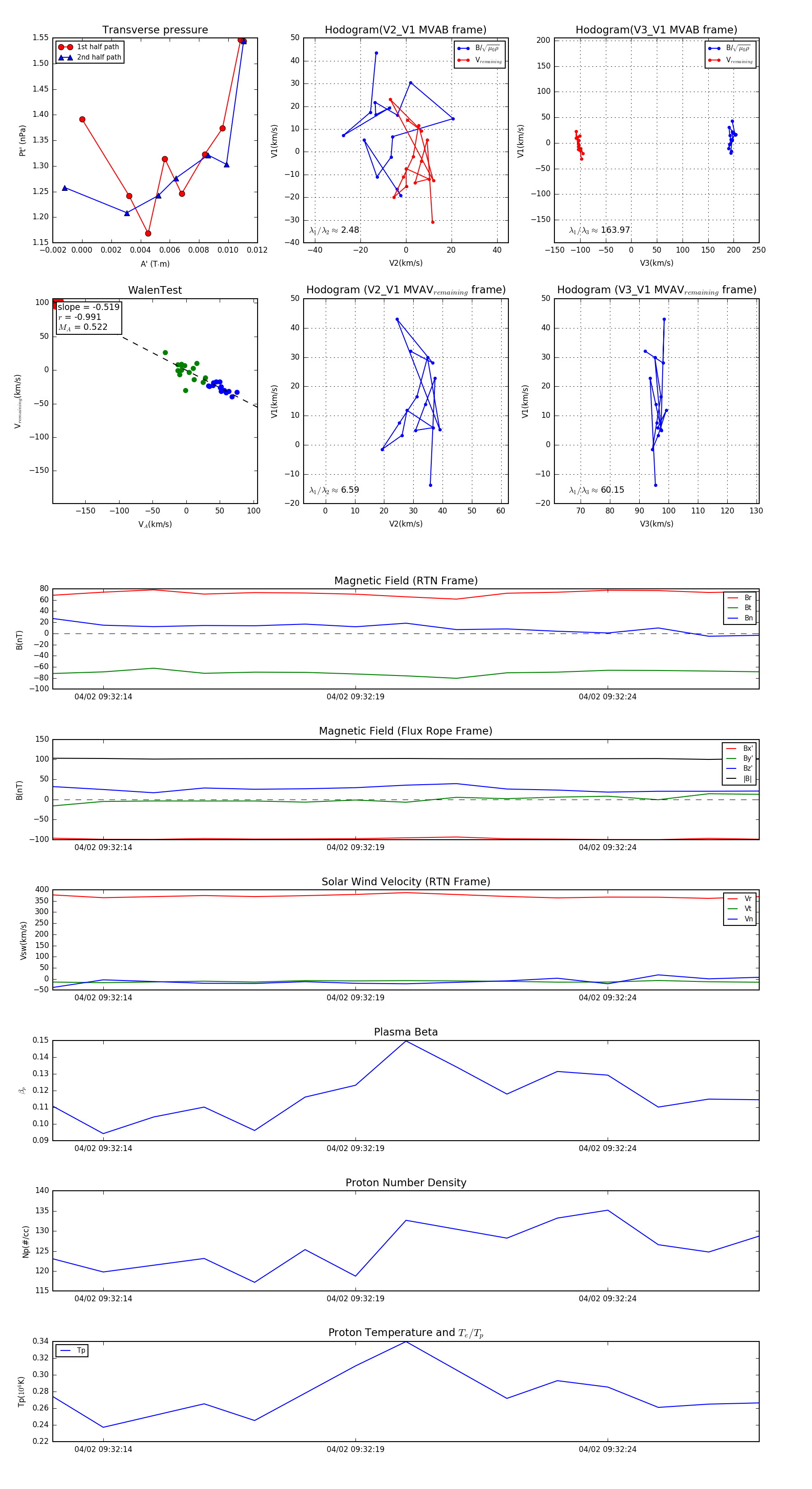
Flux Rope in 2024

Flux Rope Event 2024-04-02 09:32:13 ~ 2024-04-02 09:32:27 (15 seconds)


plot