HOME   LIST
‹–   –›

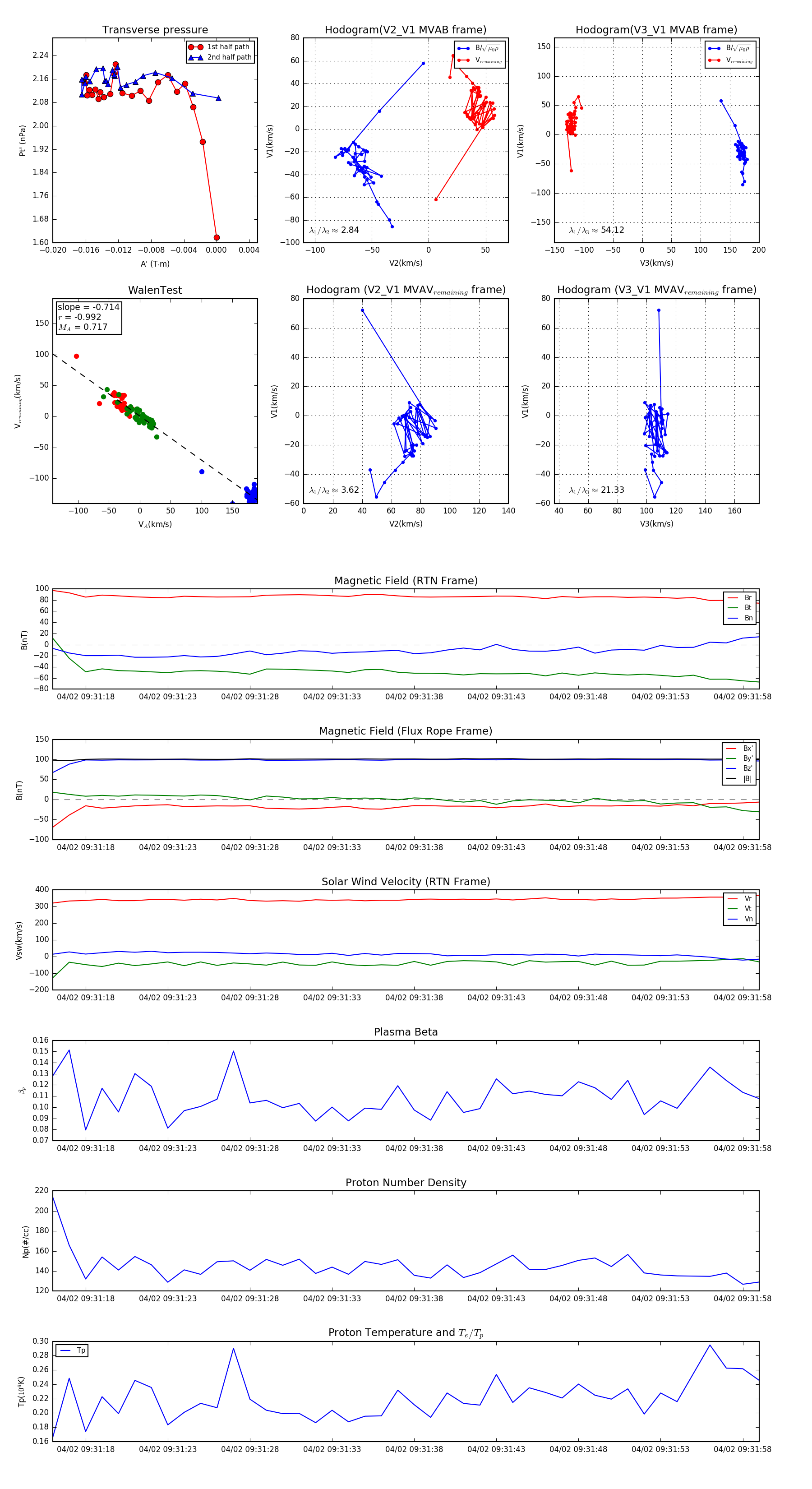
Flux Rope in 2024

Flux Rope Event 2024-04-02 09:31:16 ~ 2024-04-02 09:31:59 (44 seconds)


plot