HOME   LIST
‹–   –›

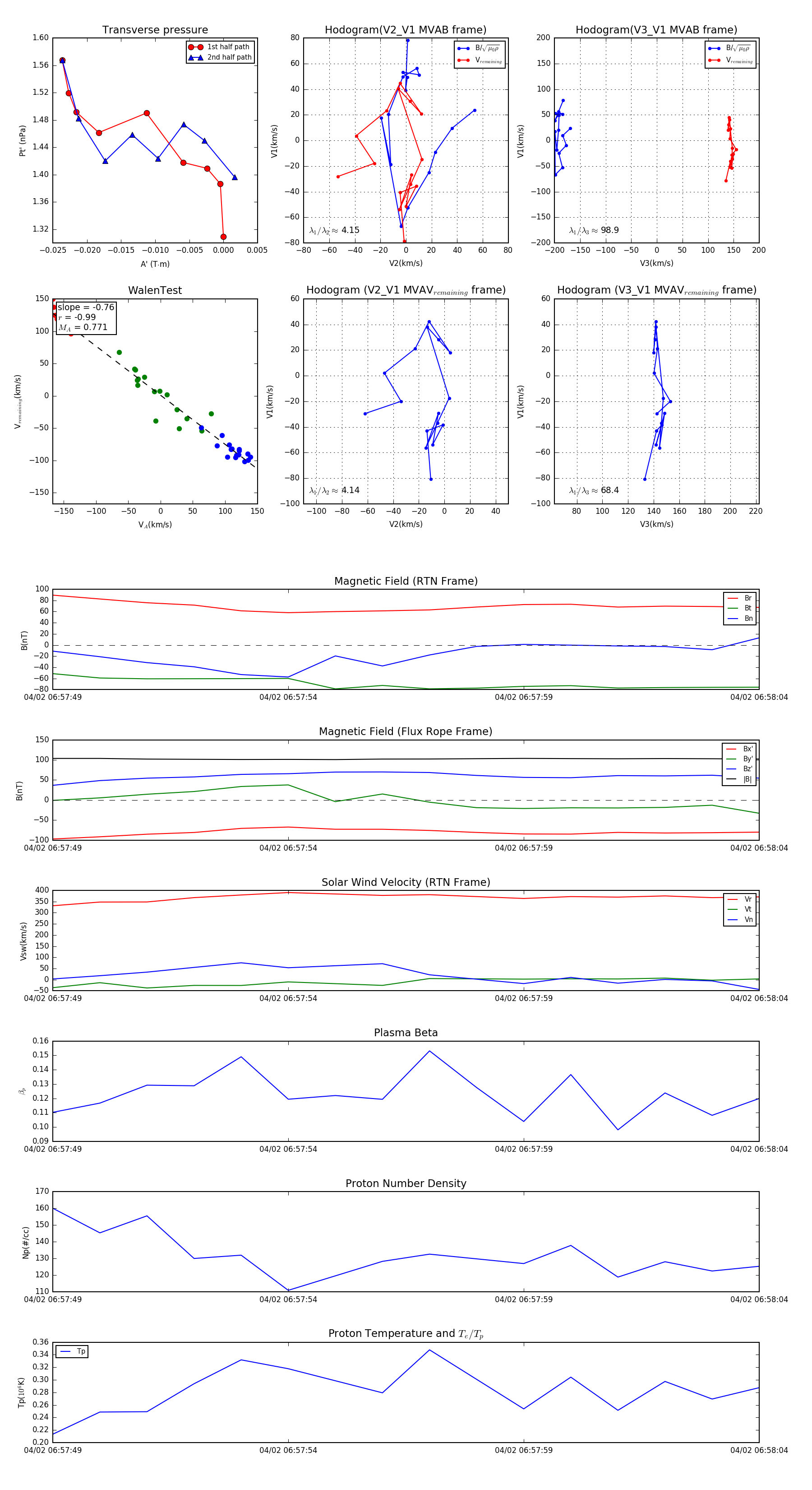
Flux Rope in 2024

Flux Rope Event 2024-04-02 06:57:49 ~ 2024-04-02 06:58:04 (16 seconds)


plot