HOME   LIST
‹–   –›

Flux Rope in 2024

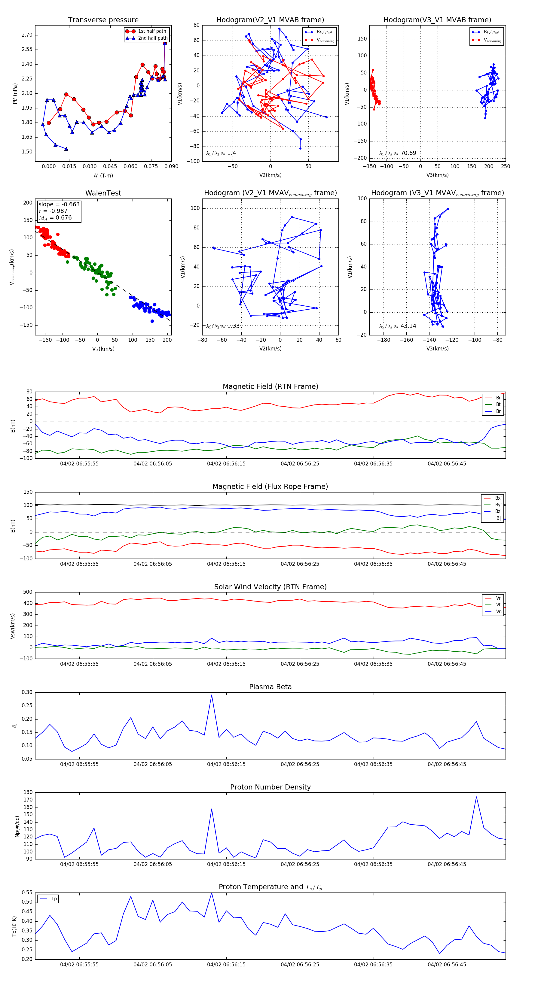
Flux Rope Event 2024-04-02 06:55:49 ~ 2024-04-02 06:56:53 (65 seconds)


plot