HOME   LIST
‹–   –›

Flux Rope in 2024

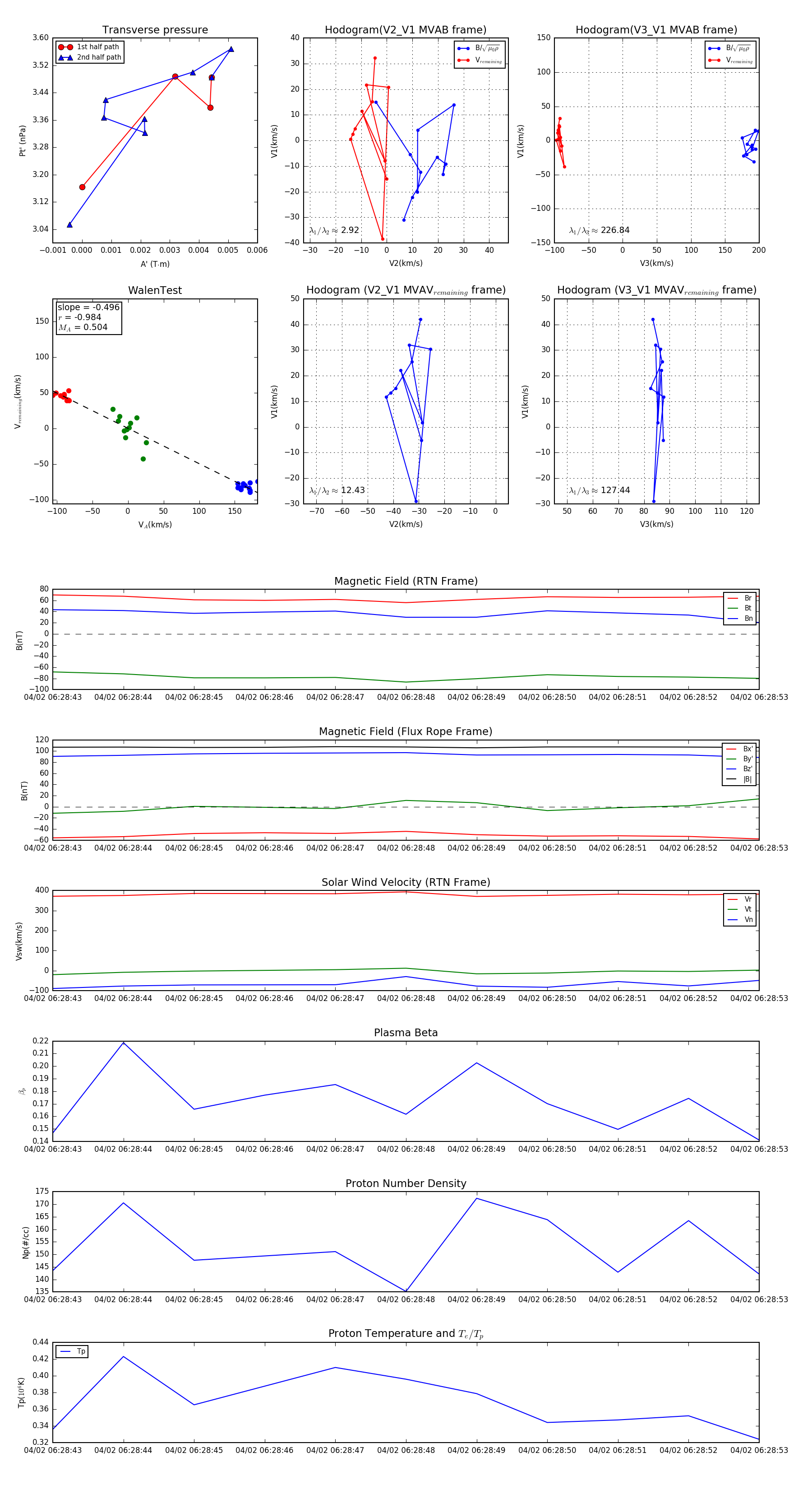
Flux Rope Event 2024-04-02 06:28:43 ~ 2024-04-02 06:28:53 (11 seconds)


plot