HOME   LIST
‹–   –›

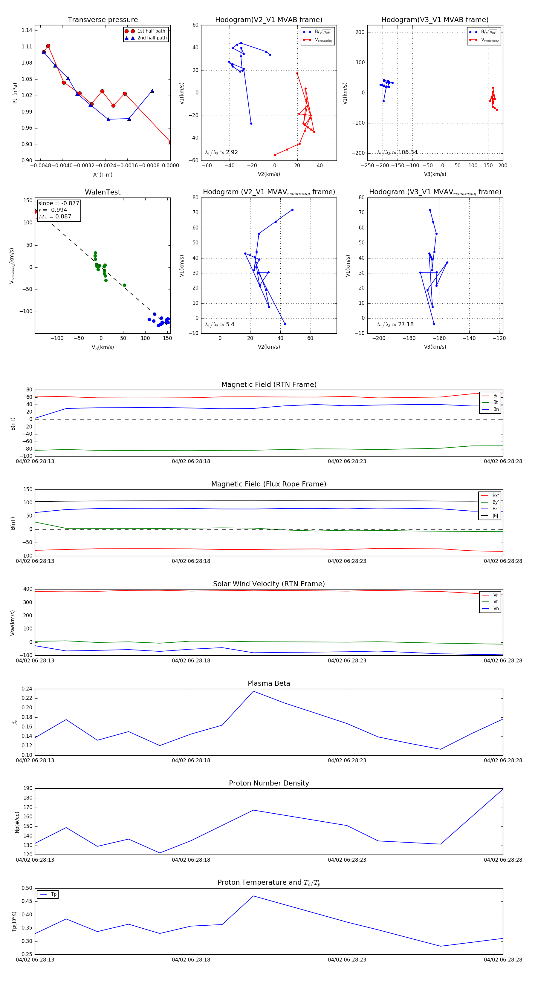
Flux Rope in 2024

Flux Rope Event 2024-04-02 06:28:13 ~ 2024-04-02 06:28:28 (16 seconds)


plot