HOME   LIST
‹–   –›

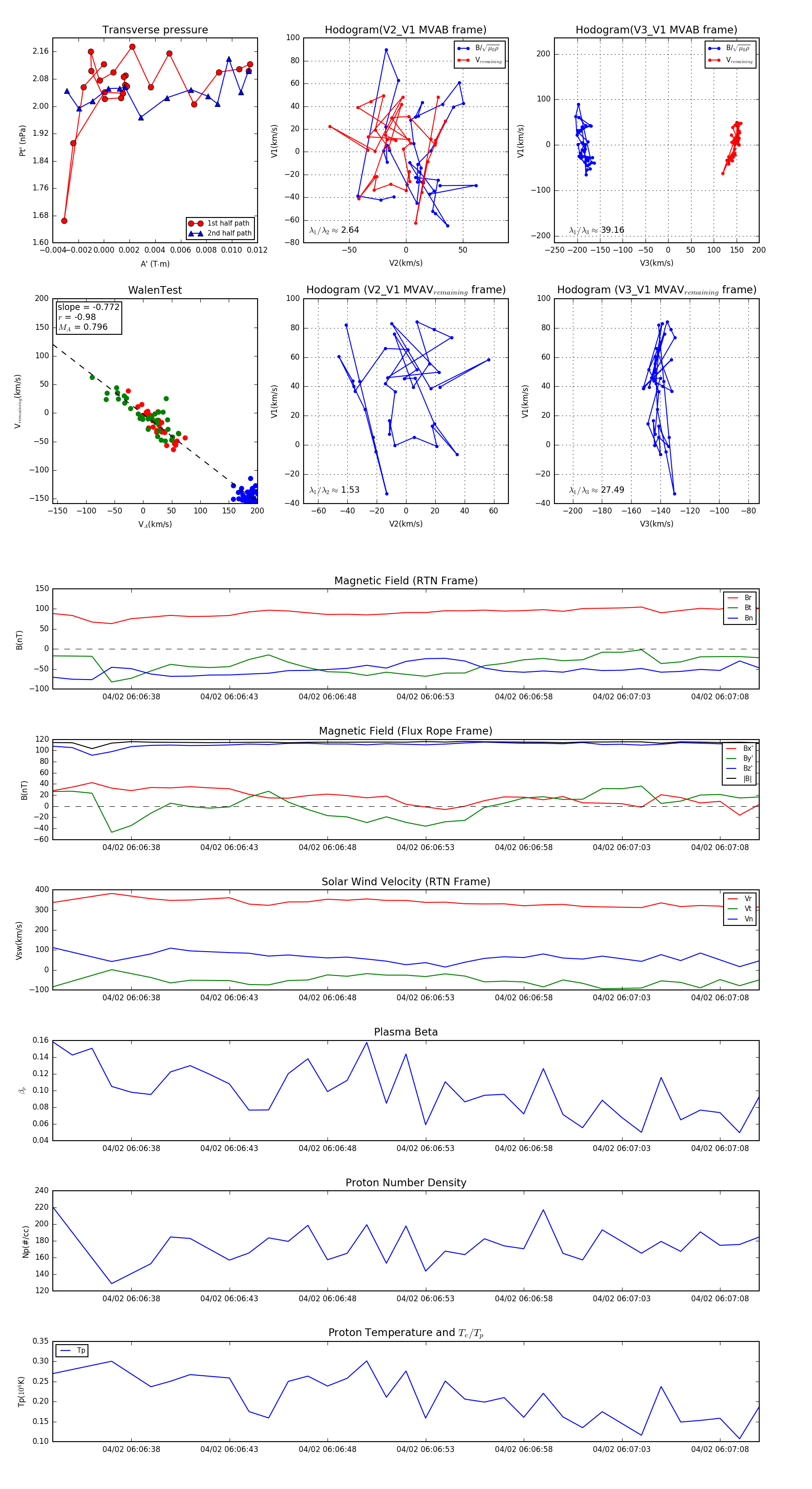
Flux Rope in 2024

Flux Rope Event 2024-04-02 06:06:34 ~ 2024-04-02 06:07:10 (37 seconds)


plot