HOME   LIST
‹–   –›

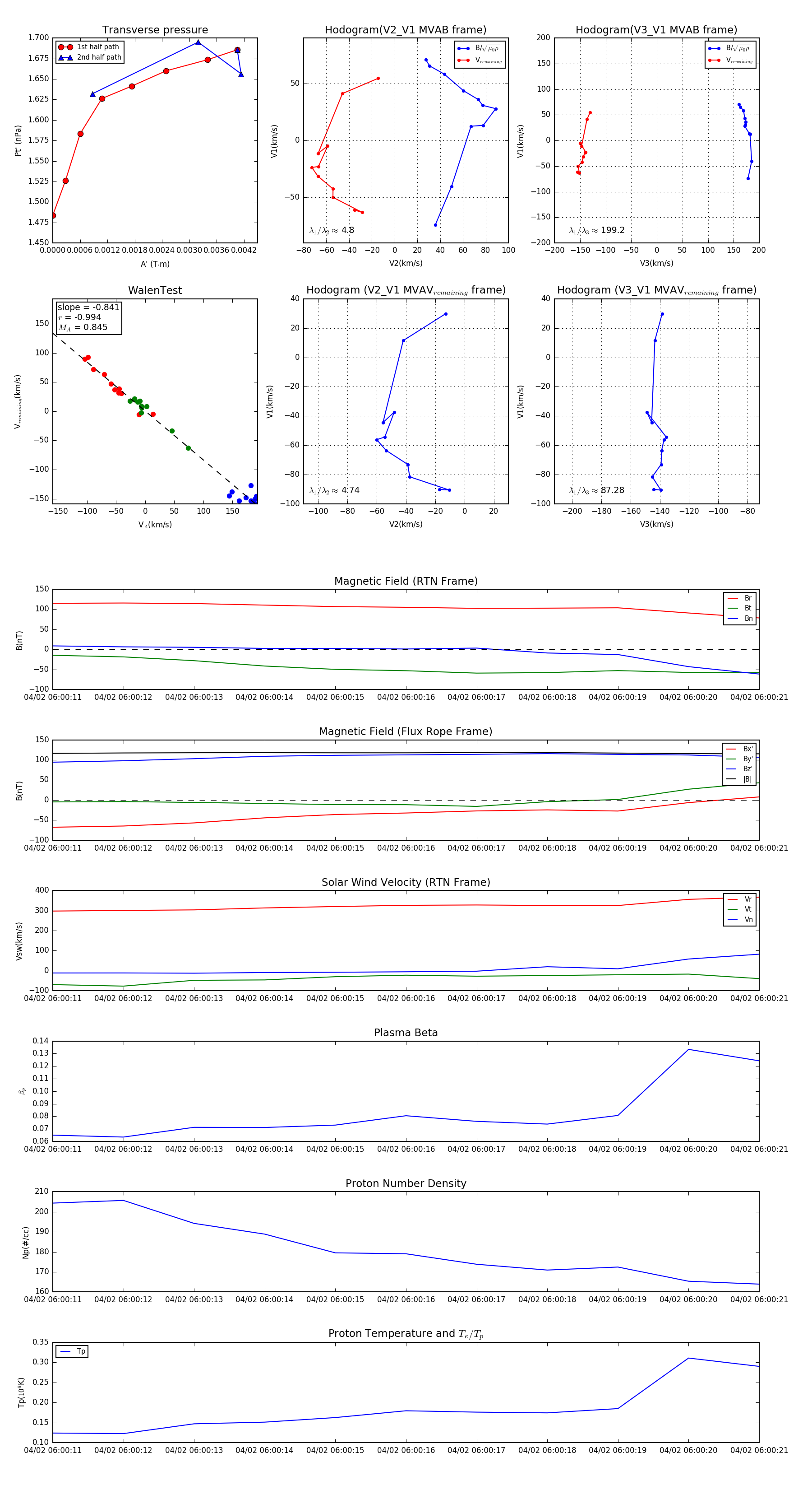
Flux Rope in 2024

Flux Rope Event 2024-04-02 06:00:11 ~ 2024-04-02 06:00:21 (11 seconds)


plot