HOME   LIST
‹–   –›

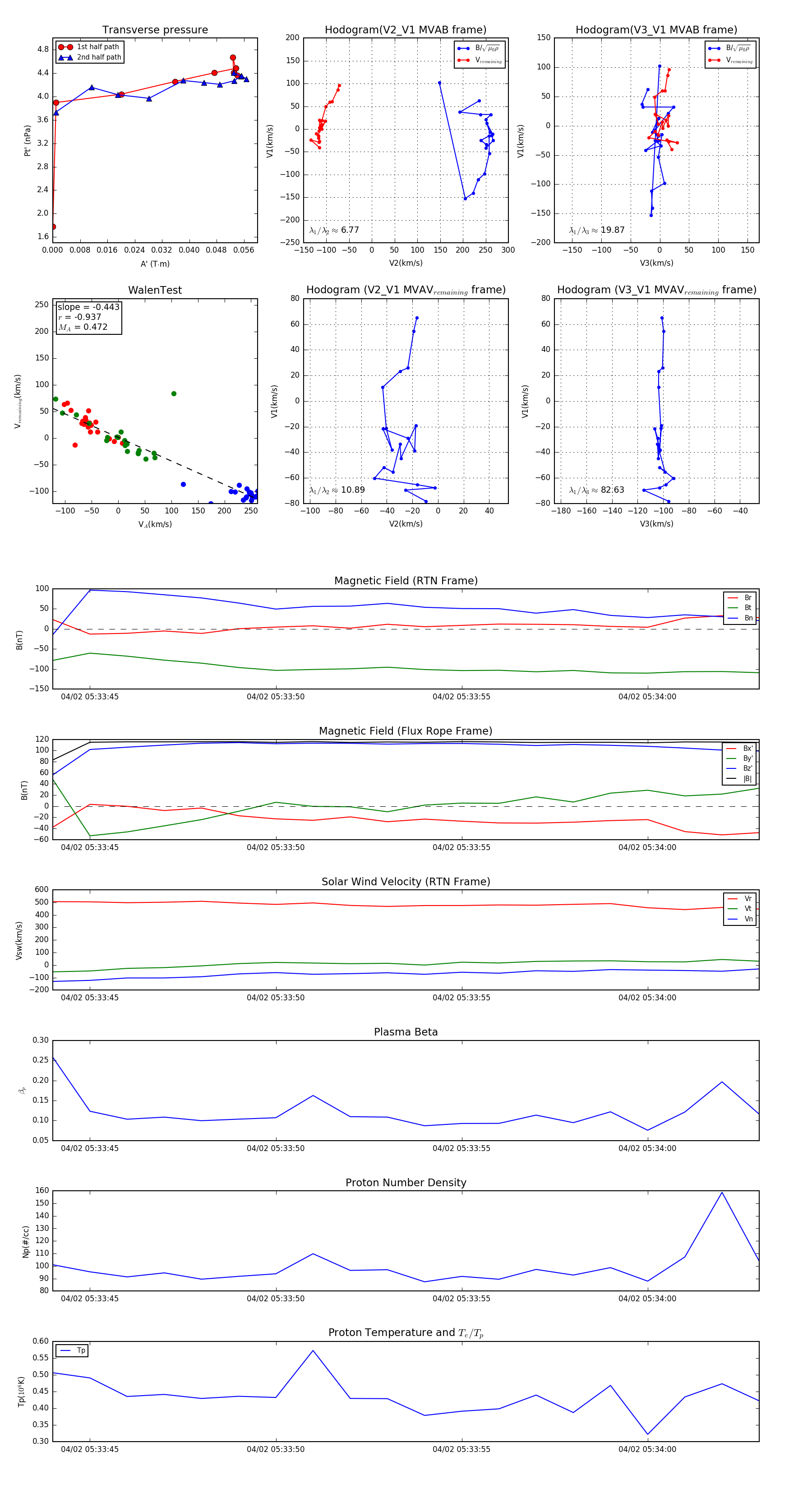
Flux Rope in 2024

Flux Rope Event 2024-04-02 05:33:44 ~ 2024-04-02 05:34:03 (20 seconds)


plot