HOME   LIST
‹–   –›

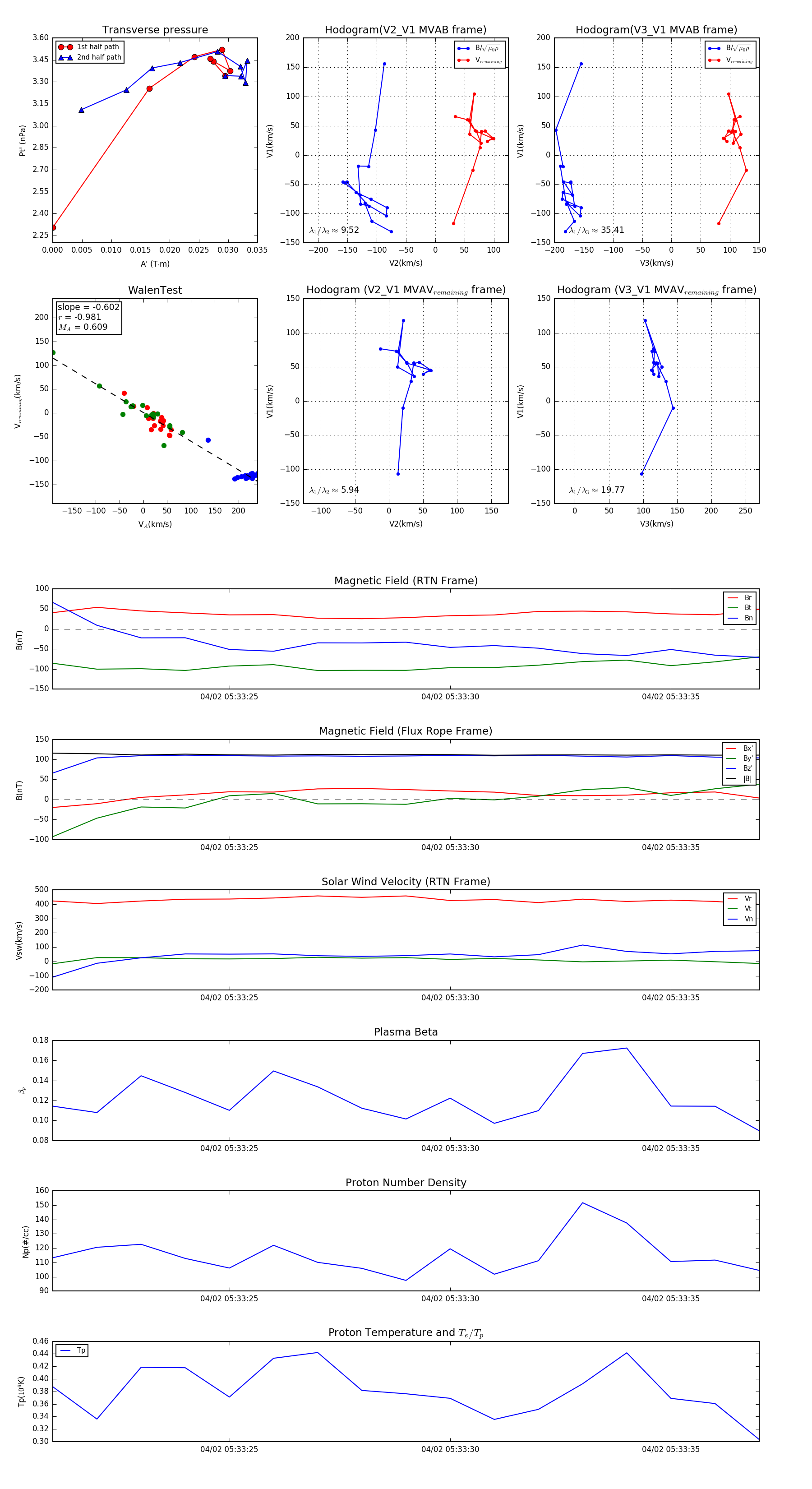
Flux Rope in 2024

Flux Rope Event 2024-04-02 05:33:21 ~ 2024-04-02 05:33:37 (17 seconds)


plot