HOME   LIST
‹–   –›

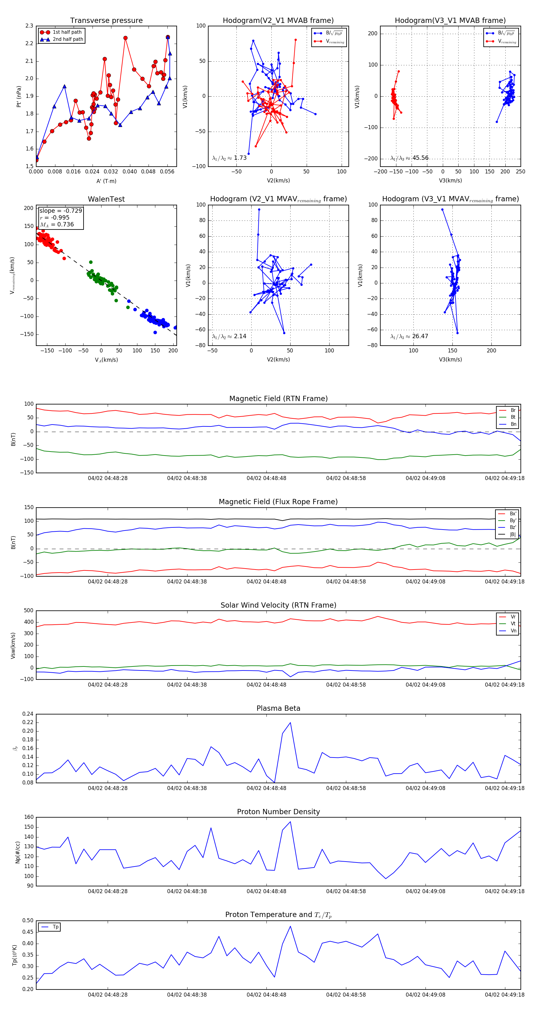
Flux Rope in 2024

Flux Rope Event 2024-04-02 04:48:19 ~ 2024-04-02 04:49:20 (62 seconds)


plot