HOME   LIST
‹–   –›

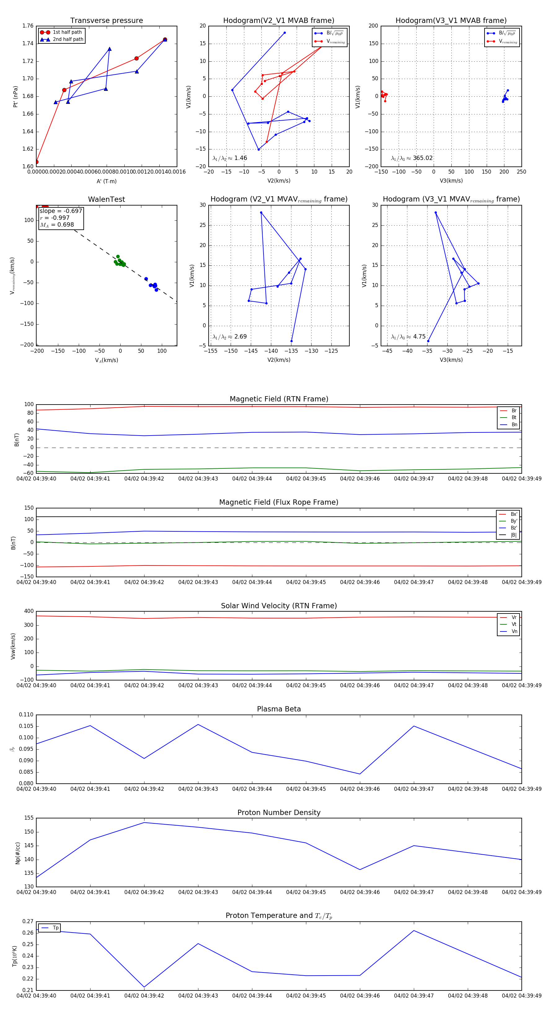
Flux Rope in 2024

Flux Rope Event 2024-04-02 04:39:40 ~ 2024-04-02 04:39:49 (10 seconds)


plot