HOME   LIST
‹–   –›

Flux Rope in 2024

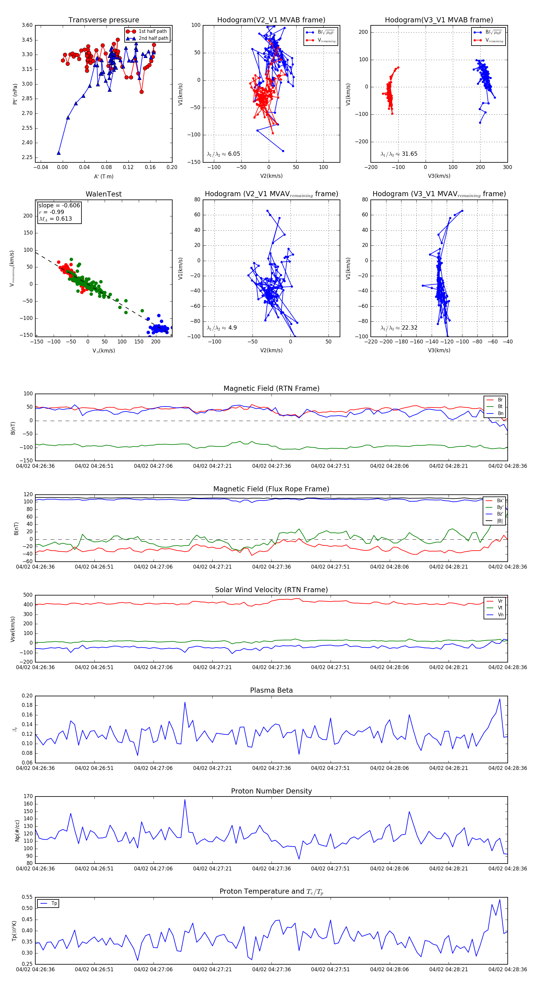
Flux Rope Event 2024-04-02 04:26:36 ~ 2024-04-02 04:28:36 (121 seconds)


plot