HOME   LIST
‹–   –›

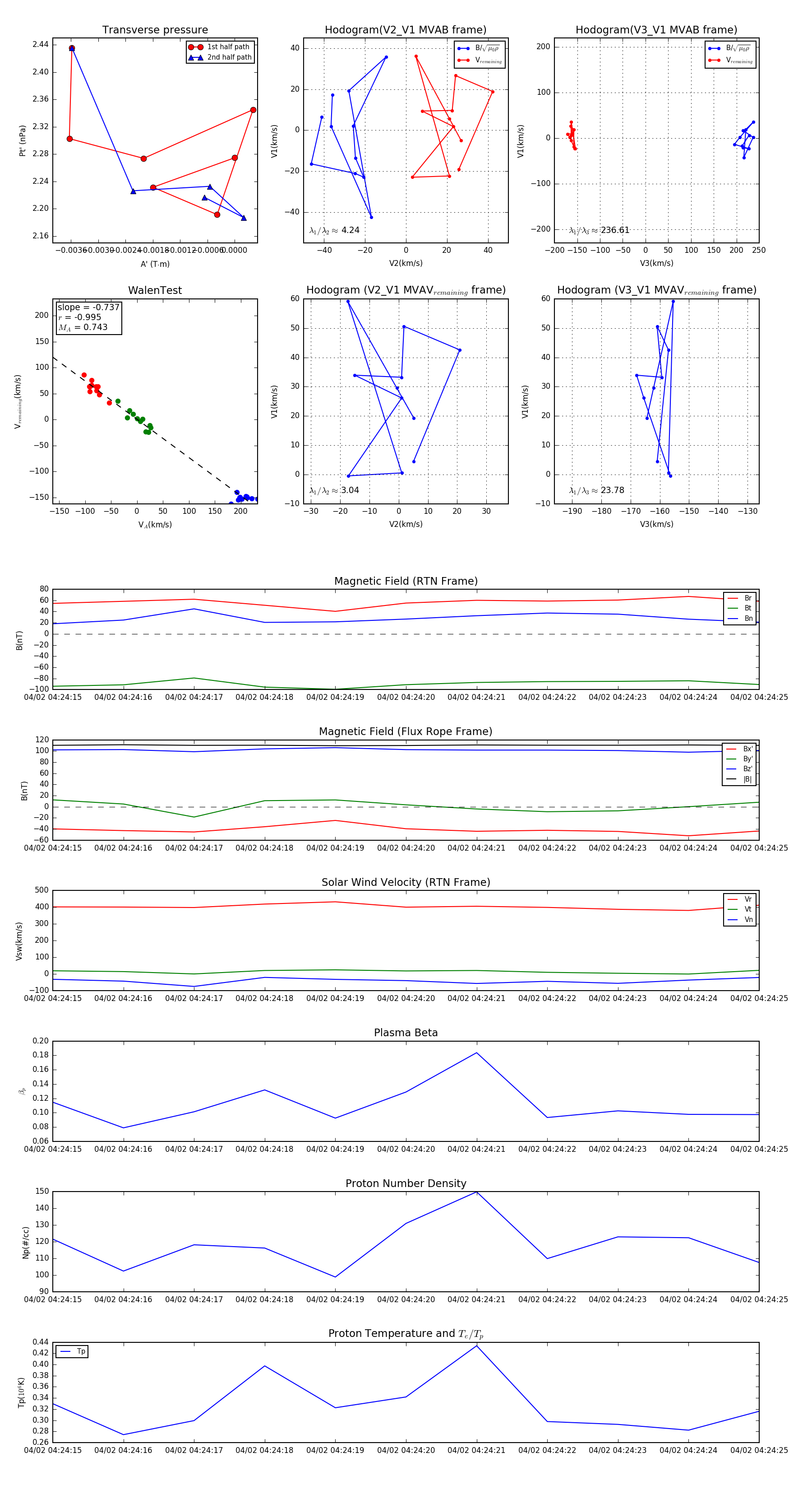
Flux Rope in 2024

Flux Rope Event 2024-04-02 04:24:15 ~ 2024-04-02 04:24:25 (11 seconds)


plot