HOME   LIST
‹–   –›

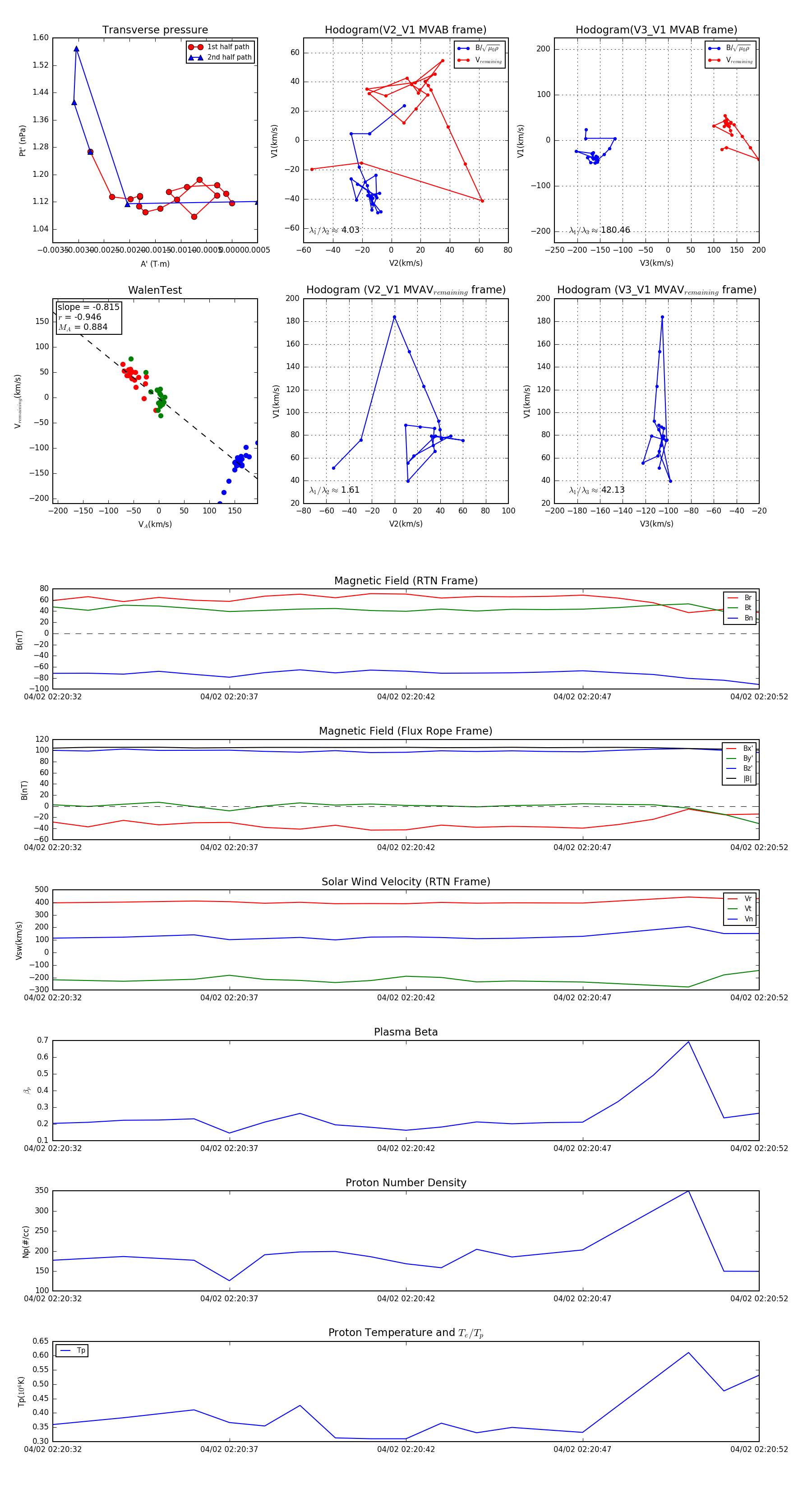
Flux Rope in 2024

Flux Rope Event 2024-04-02 02:20:32 ~ 2024-04-02 02:20:52 (21 seconds)


plot