HOME   LIST
‹–   –›

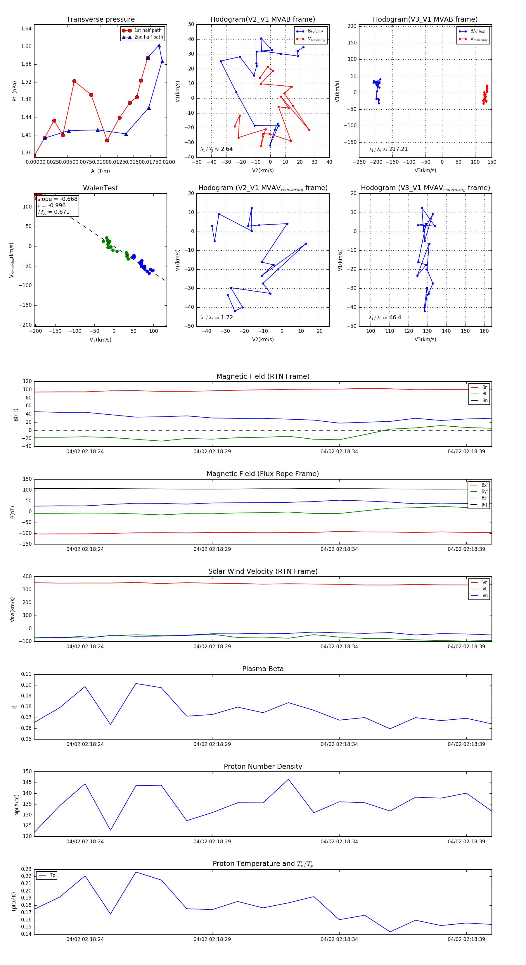
Flux Rope in 2024

Flux Rope Event 2024-04-02 02:18:22 ~ 2024-04-02 02:18:40 (19 seconds)


plot