HOME   LIST
‹–   –›

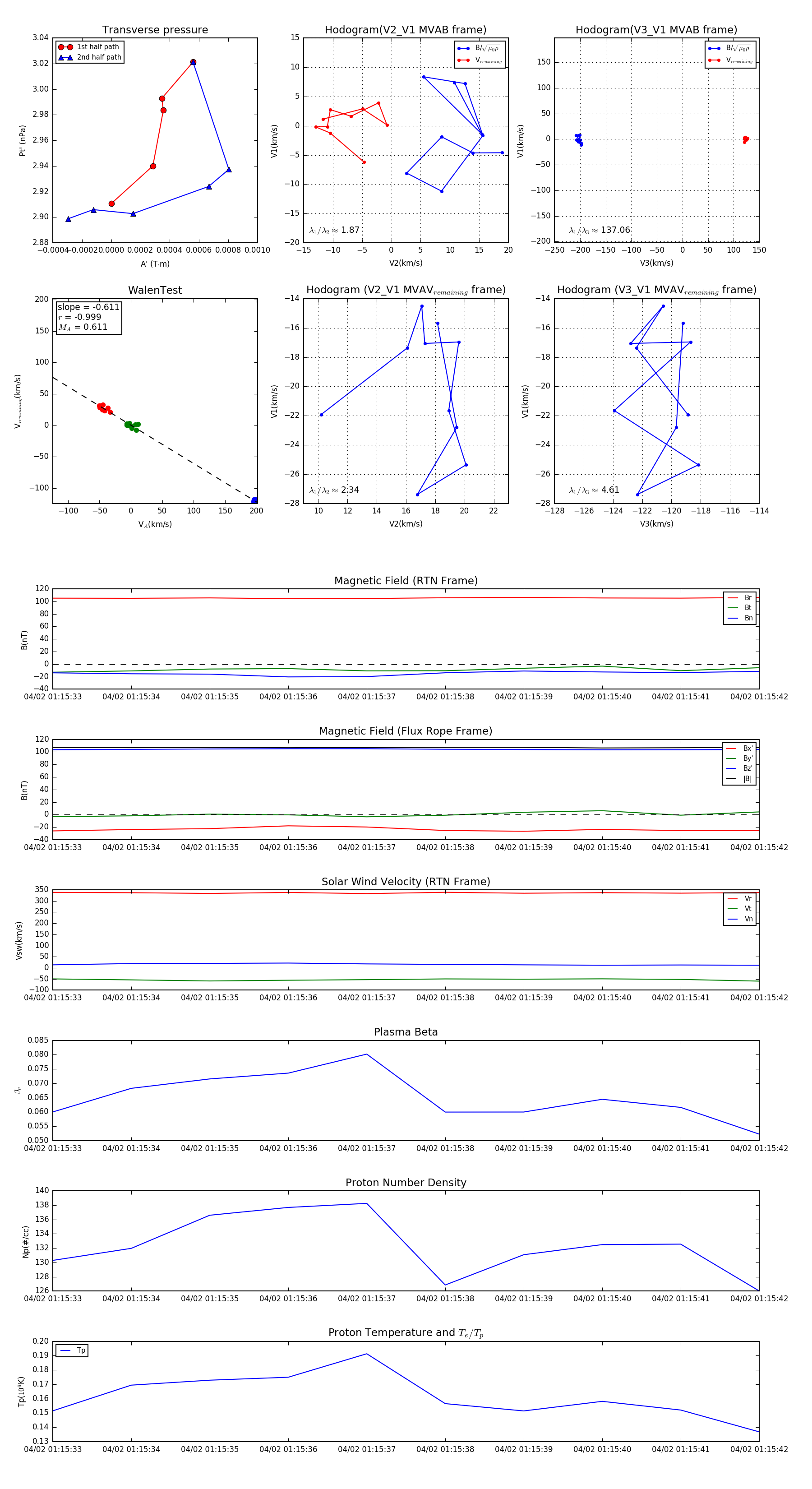
Flux Rope in 2024

Flux Rope Event 2024-04-02 01:15:33 ~ 2024-04-02 01:15:42 (10 seconds)


plot