HOME   LIST
‹–   –›

Flux Rope in 2024

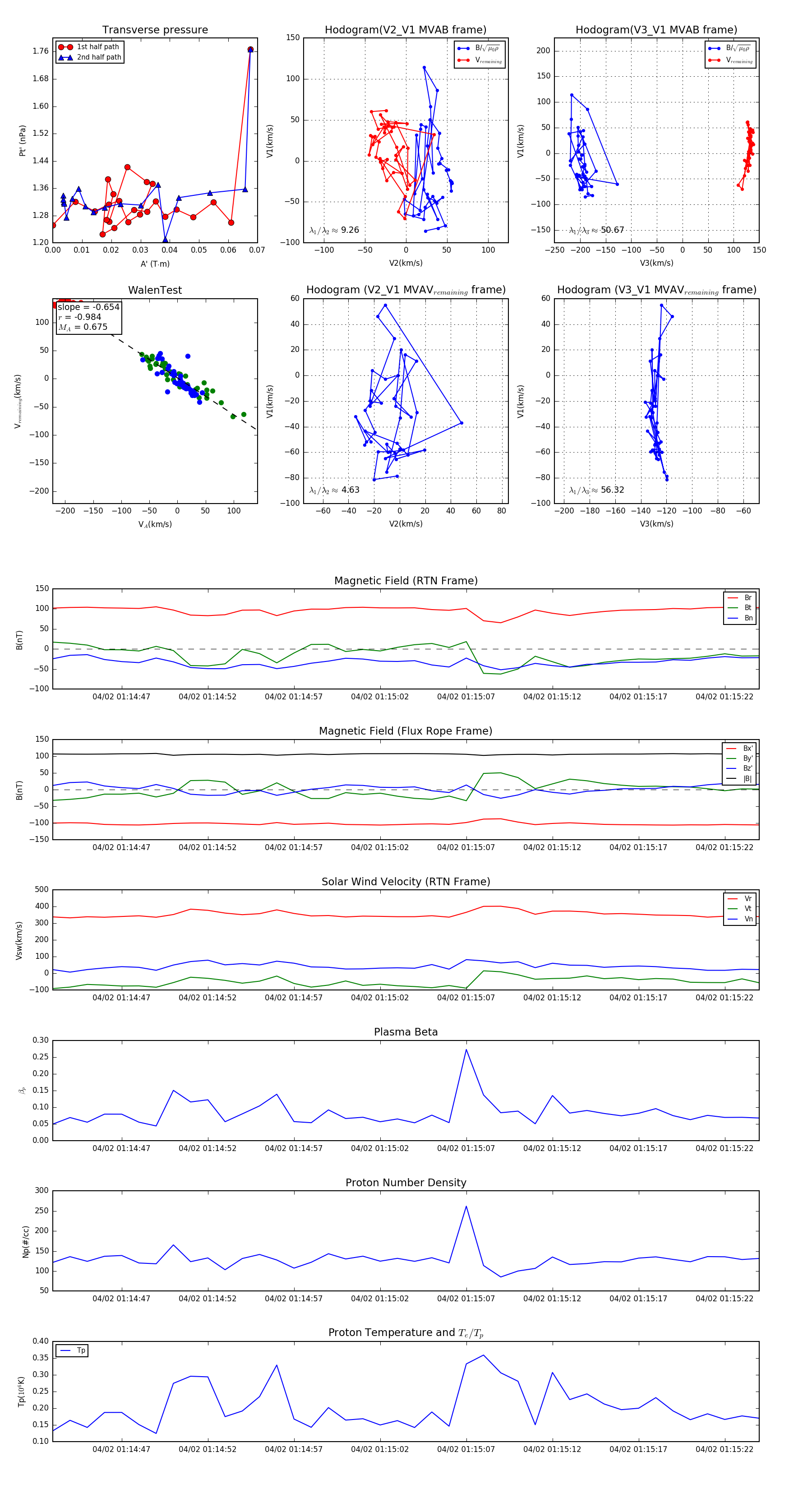
Flux Rope Event 2024-04-02 01:14:43 ~ 2024-04-02 01:15:24 (42 seconds)


plot