HOME   LIST
‹–   –›

Flux Rope in 2024

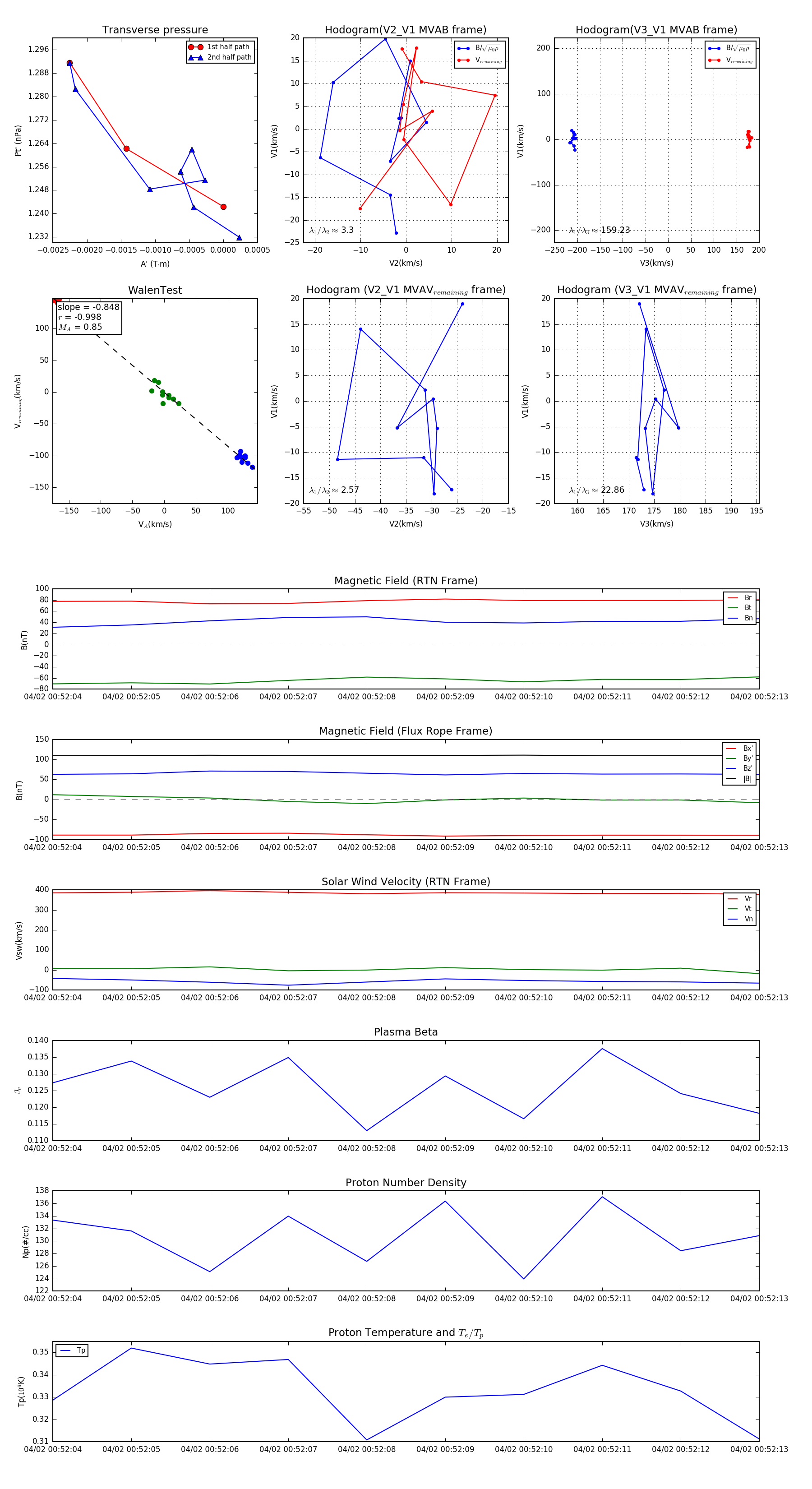
Flux Rope Event 2024-04-02 00:52:04 ~ 2024-04-02 00:52:13 (10 seconds)


plot