HOME   LIST
‹–   –›

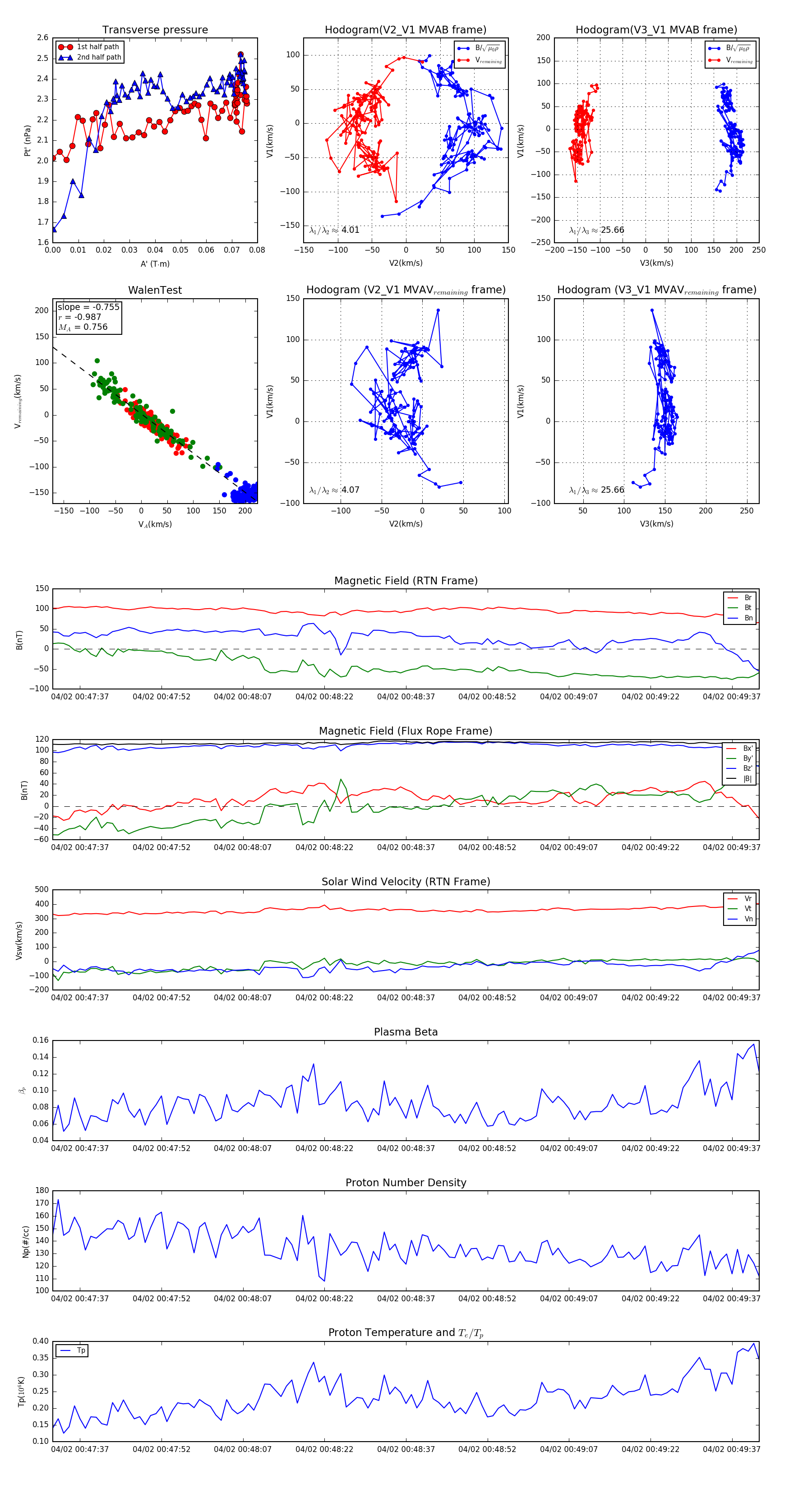
Flux Rope in 2024

Flux Rope Event 2024-04-02 00:47:32 ~ 2024-04-02 00:49:42 (131 seconds)


plot