HOME   LIST
‹–   –›

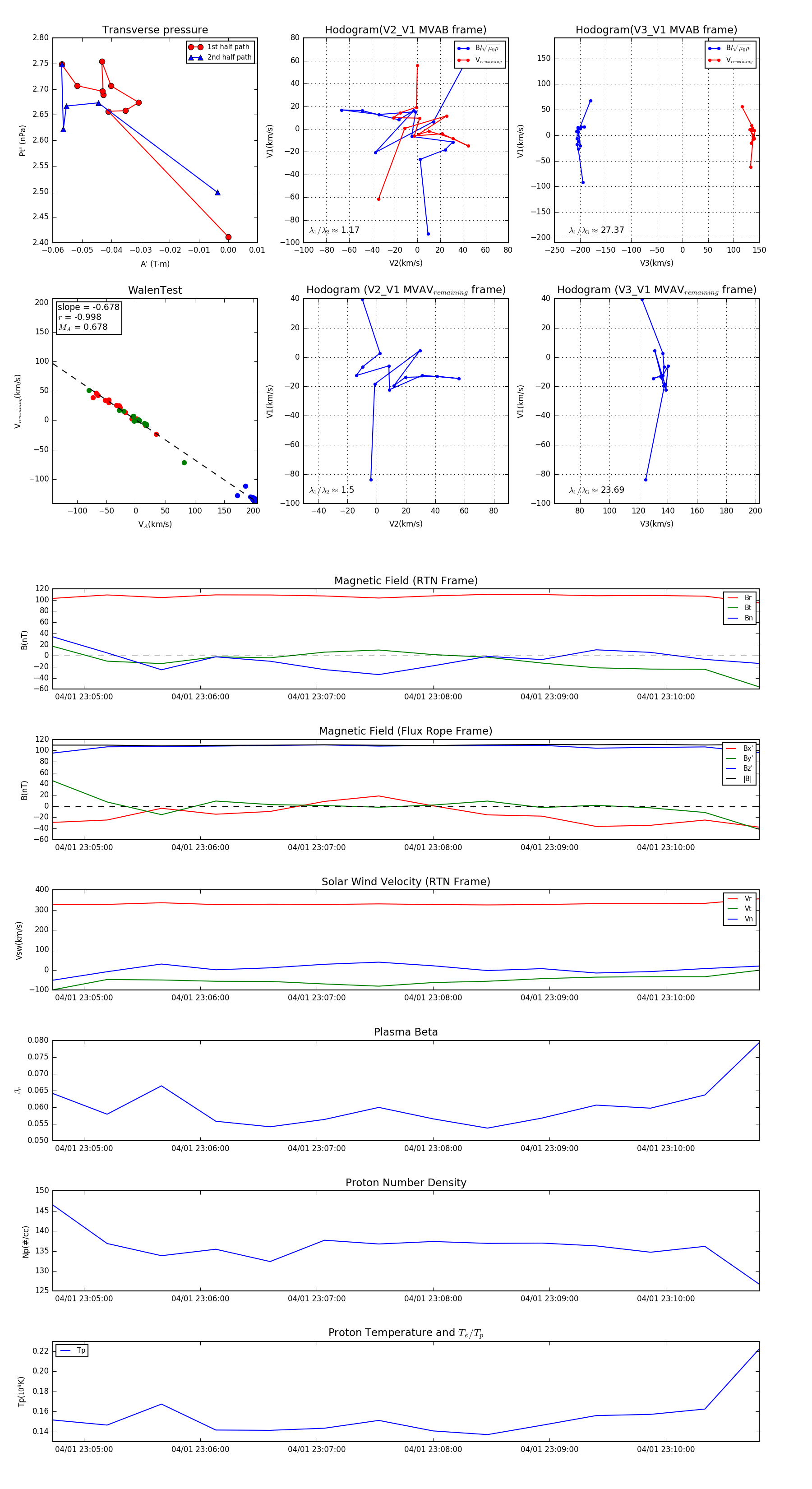
Flux Rope in 2024

Flux Rope Event 2024-04-01 23:04:44 ~ 2024-04-01 23:10:48 (365 seconds)


plot