HOME   LIST
‹–   –›

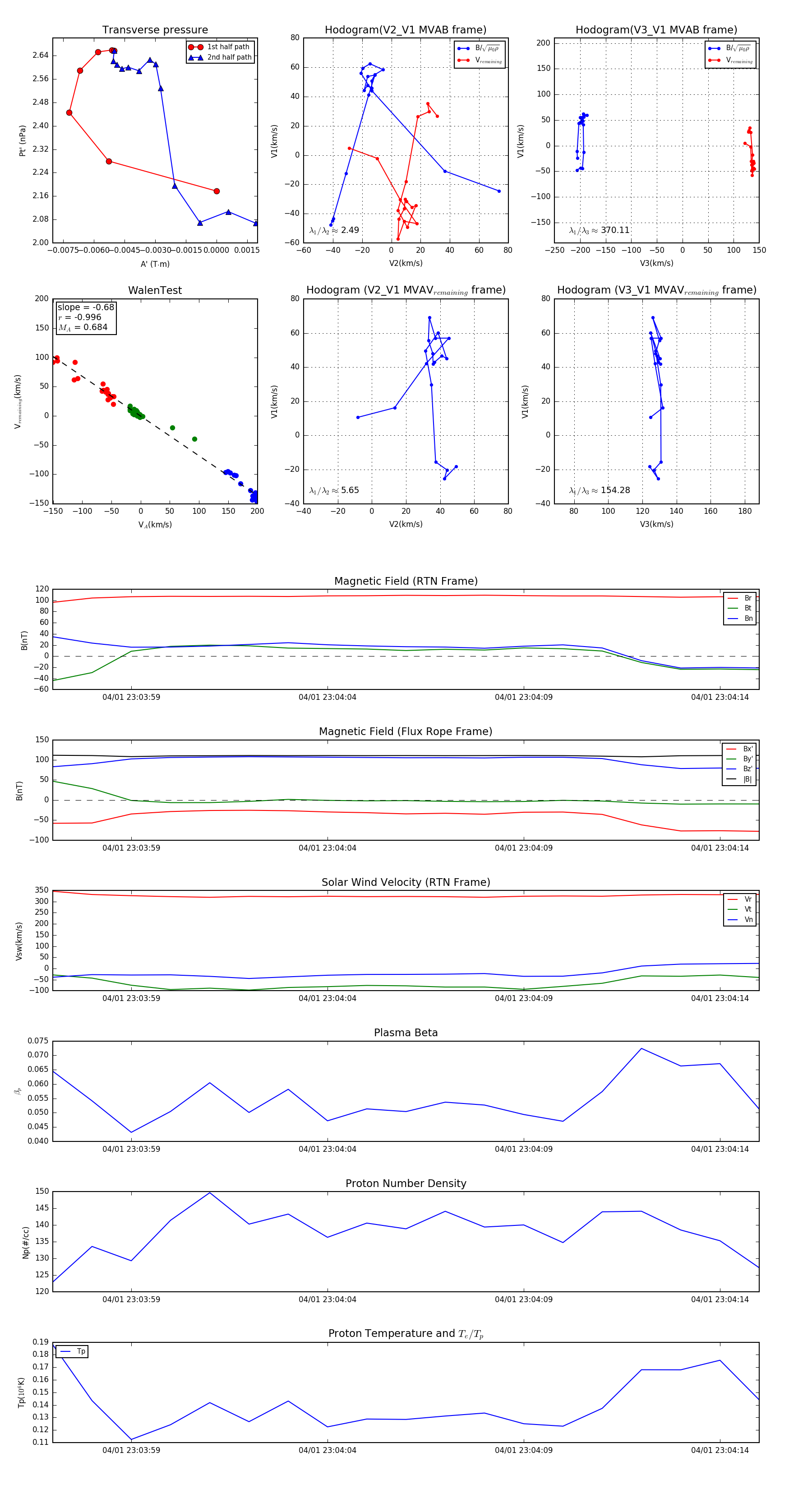
Flux Rope in 2024

Flux Rope Event 2024-04-01 23:03:57 ~ 2024-04-01 23:04:15 (19 seconds)


plot