HOME   LIST
‹–   –›

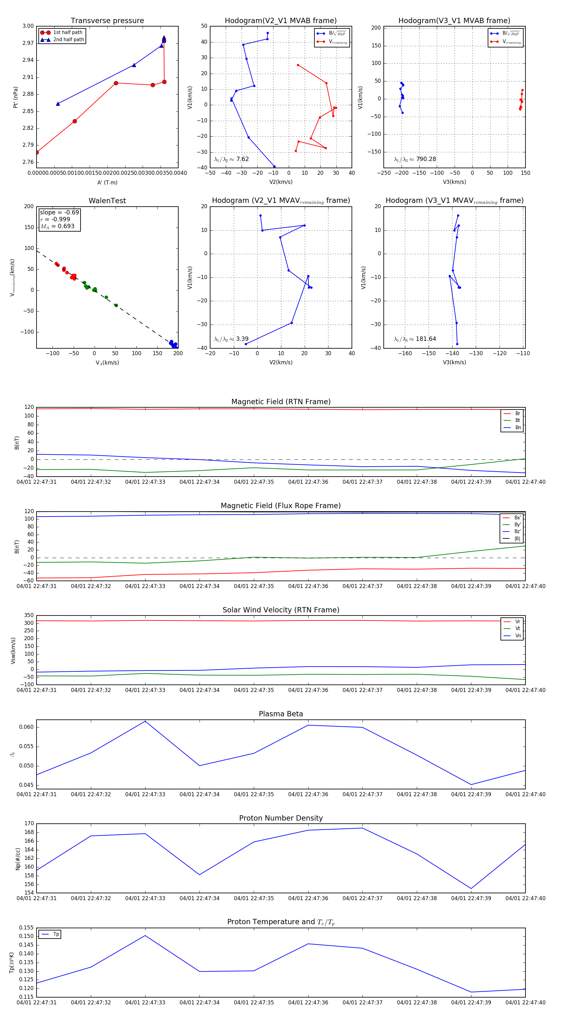
Flux Rope in 2024

Flux Rope Event 2024-04-01 22:47:31 ~ 2024-04-01 22:47:40 (10 seconds)


plot