HOME   LIST
‹–   –›

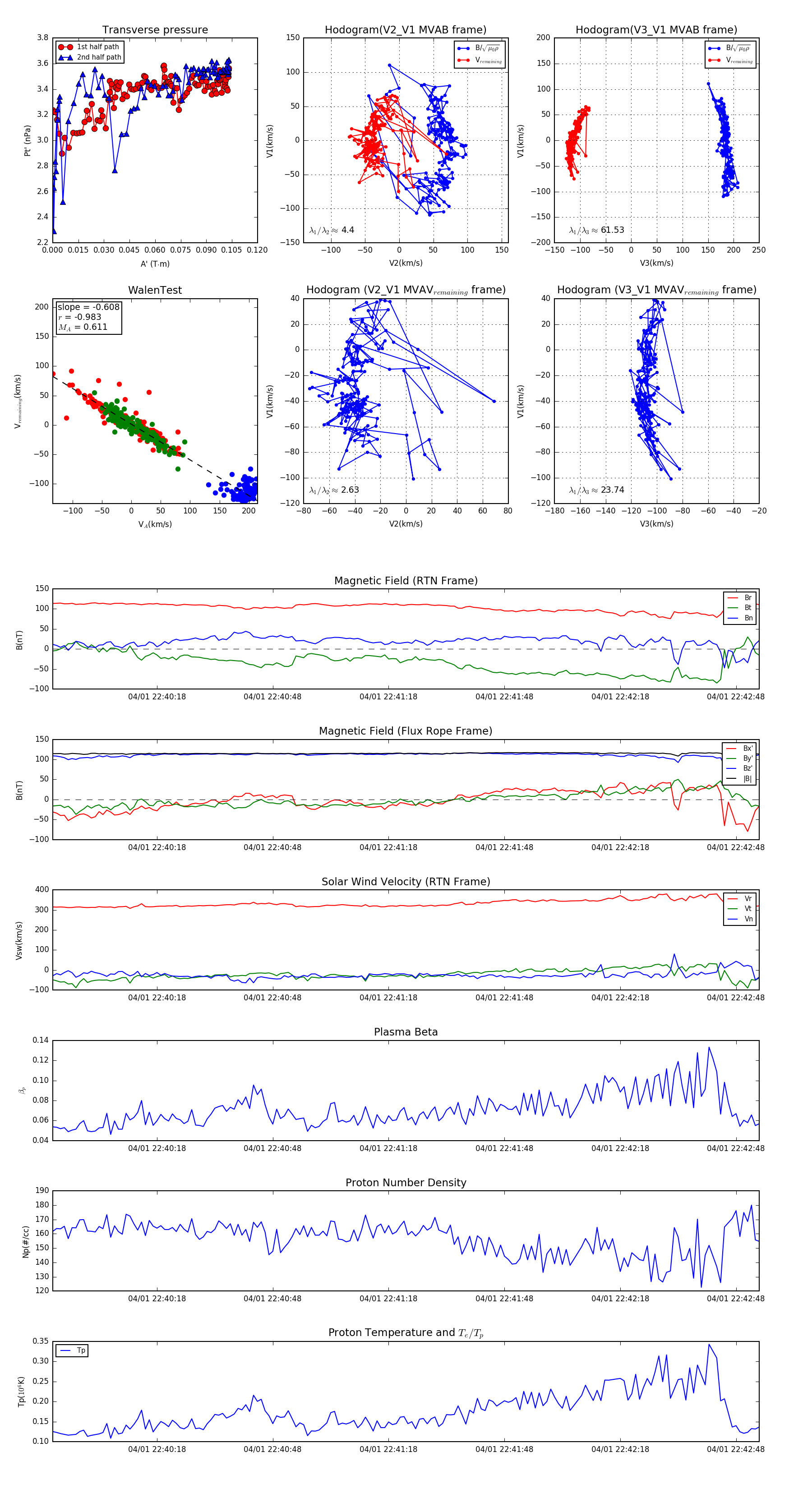
Flux Rope in 2024

Flux Rope Event 2024-04-01 22:39:51 ~ 2024-04-01 22:42:54 (184 seconds)


plot