HOME   LIST
‹–   –›

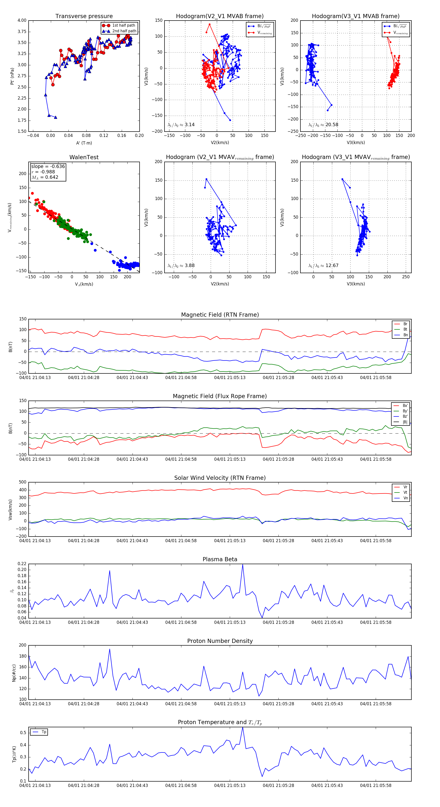
Flux Rope in 2024

Flux Rope Event 2024-04-01 21:04:11 ~ 2024-04-01 21:06:09 (119 seconds)


plot