HOME   LIST
‹–   –›

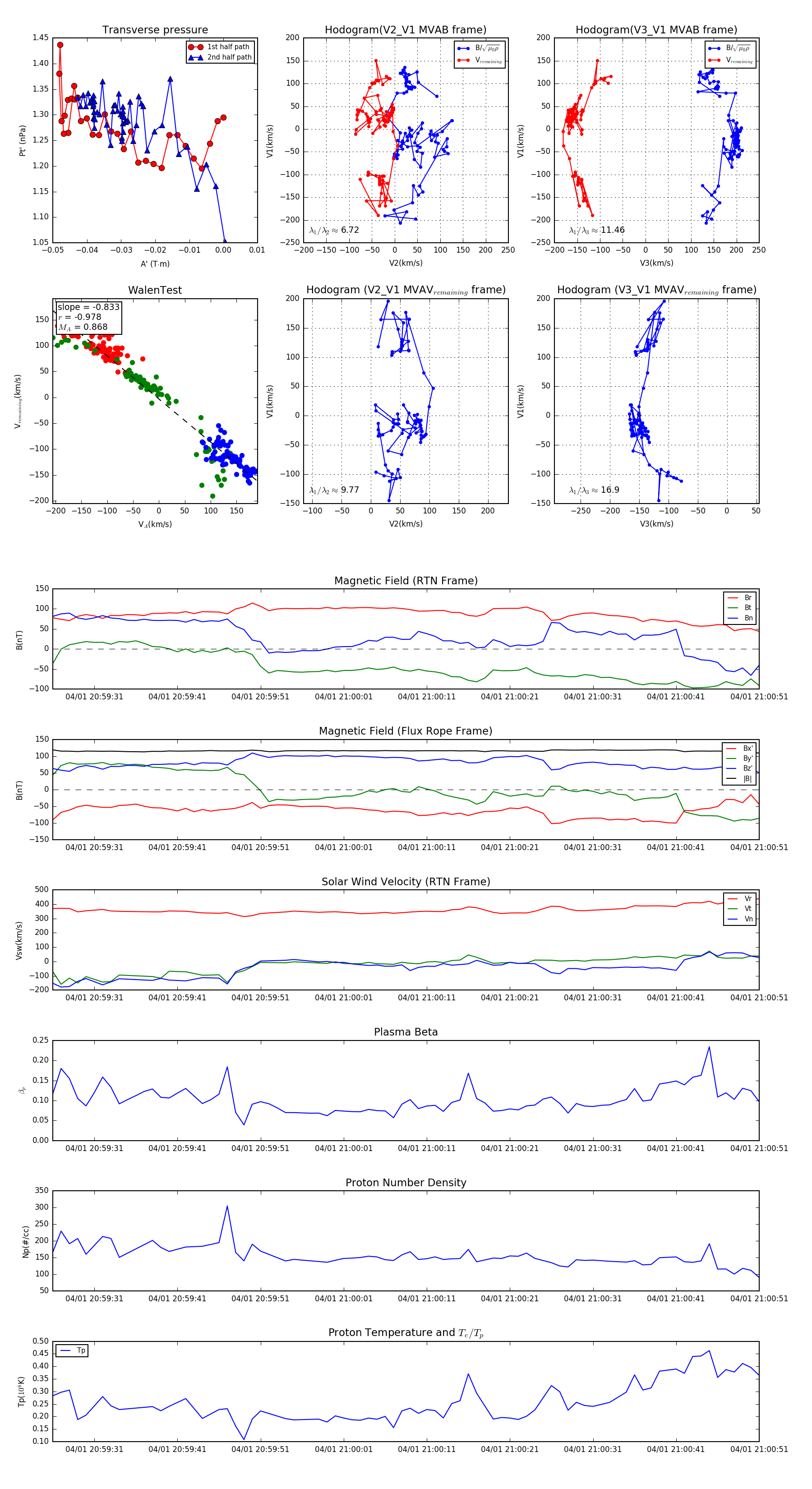
Flux Rope in 2024

Flux Rope Event 2024-04-01 20:59:26 ~ 2024-04-01 21:00:51 (86 seconds)


plot