HOME   LIST
‹–   –›

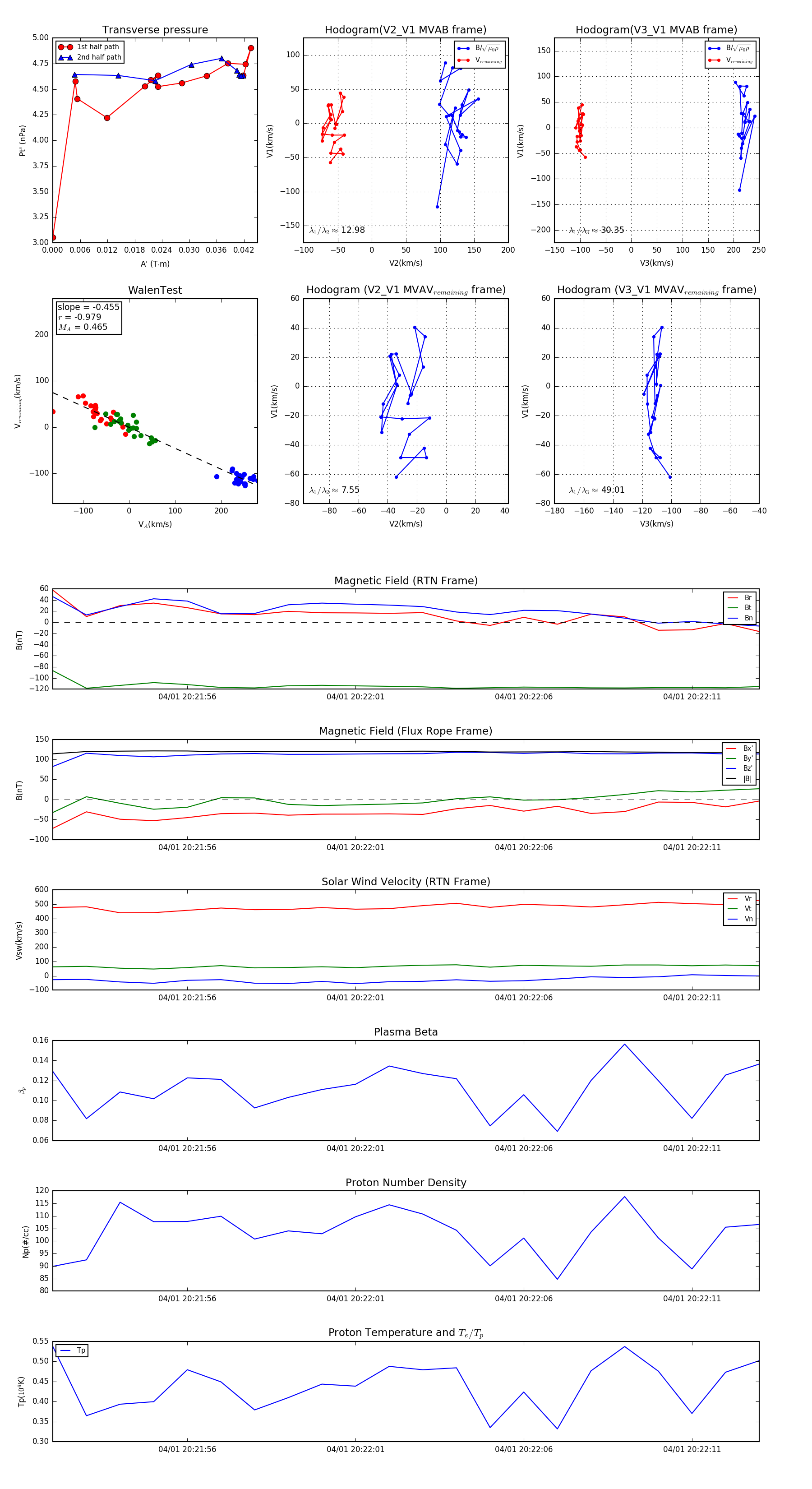
Flux Rope in 2024

Flux Rope Event 2024-04-01 20:21:52 ~ 2024-04-01 20:22:13 (22 seconds)


plot