HOME   LIST
‹–   –›

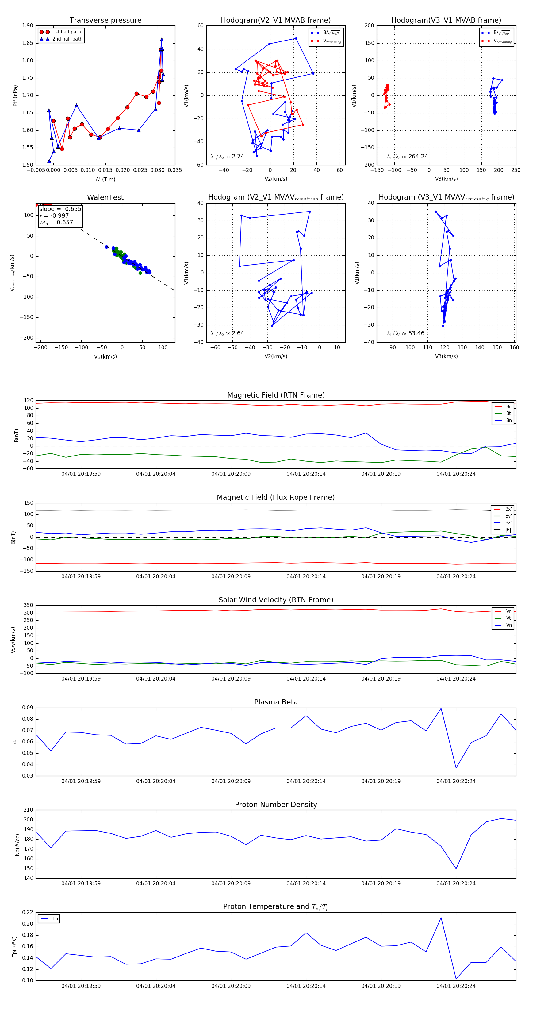
Flux Rope in 2024

Flux Rope Event 2024-04-01 20:19:56 ~ 2024-04-01 20:20:28 (33 seconds)


plot