HOME   LIST
‹–   –›

Flux Rope in 2024

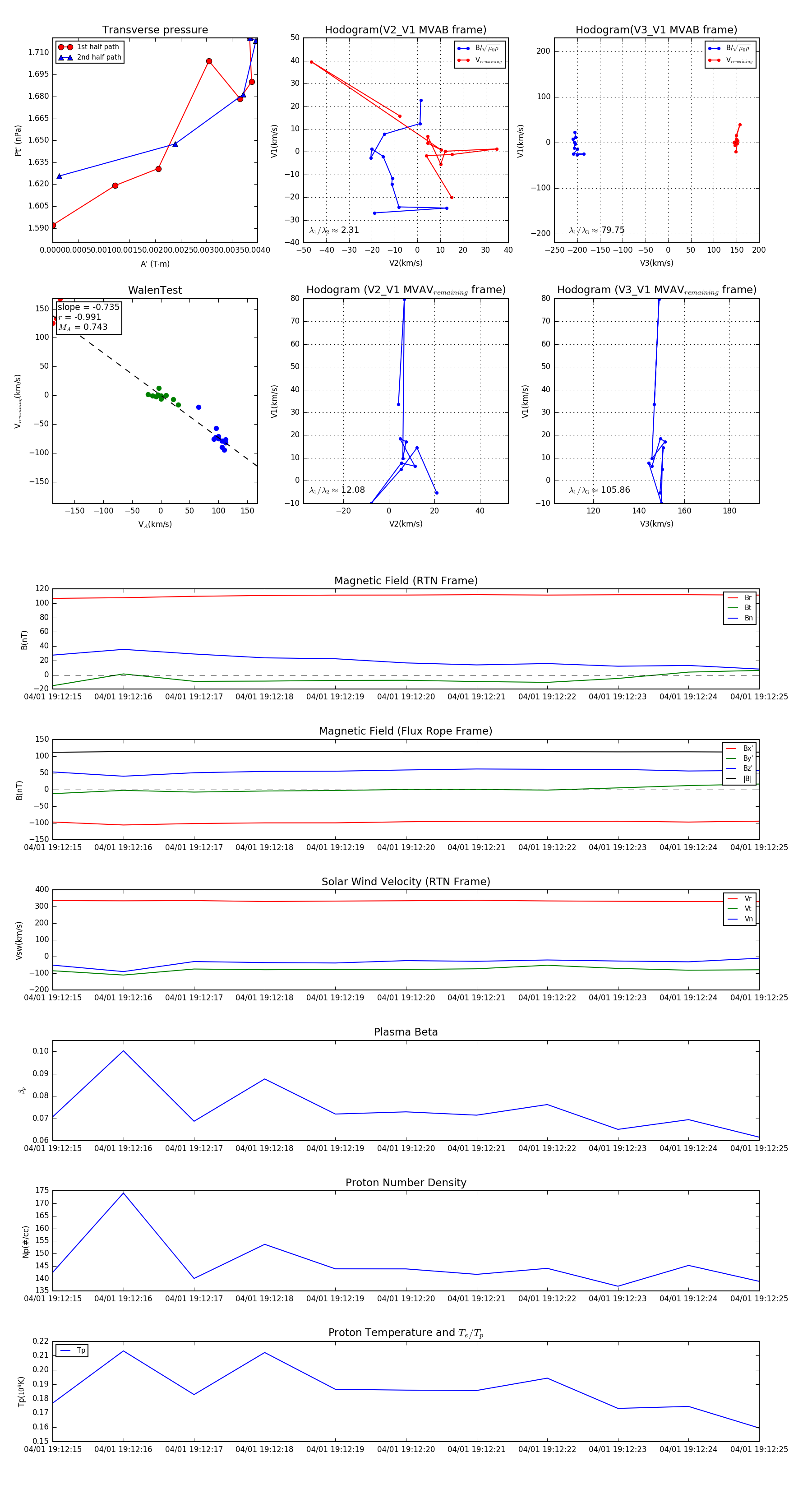
Flux Rope Event 2024-04-01 19:12:15 ~ 2024-04-01 19:12:25 (11 seconds)


plot