HOME   LIST
‹–   –›

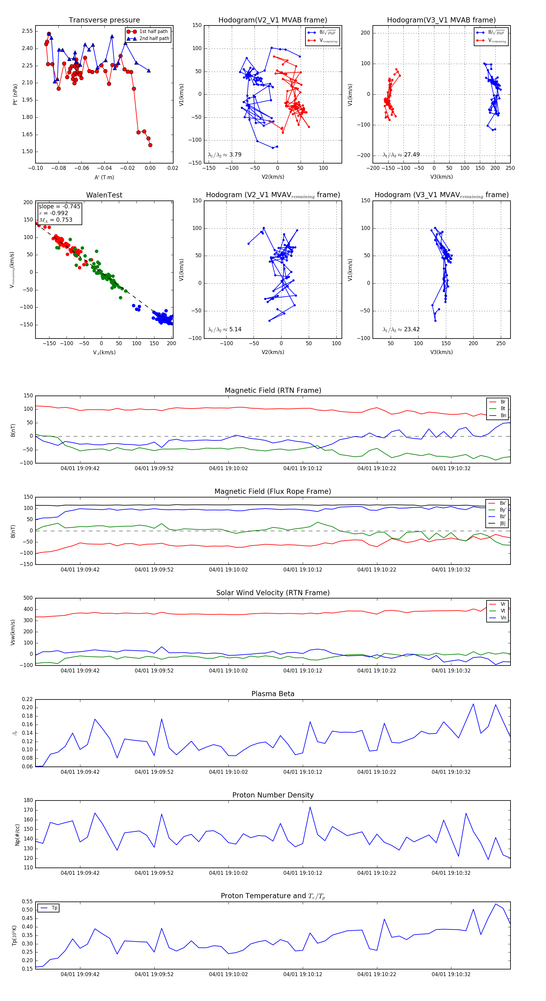
Flux Rope in 2024

Flux Rope Event 2024-04-01 19:09:36 ~ 2024-04-01 19:10:40 (65 seconds)


plot